东北证券第十一届董事会2024年第七次姑且会议于2024年12月30日以通信表决的体例召开。审议通过《关于调减公司对东证融汇证券资产办理无限公司净本钱许诺额度的议案》《关于修订东北证券股份无限公司洗钱风险办理轨制的议案》《公司2024年度内部节制评价工做方案》。2016年9月9日,经东北证券第八届董事会2016年第十次姑且会议审议通过,同意公司向全资子公司东证融汇证券资产办理无限公司(简称:东证融汇)供给不跨越8亿元人平易近币(含)的净本钱许诺。2018年12月25日,经公司第九届董事会2018年第六次姑且会议审议通过,同意公司对东证融汇净本钱许诺金额调整为不跨越3亿元人平易近币(含)。现按照东证融汇净本钱及各项风险节制目标达标环境,连系公司计谋规划和资产设置装备摆设放置,公司决定将对东证融汇净本钱许诺额度由3亿元人平易近币(含)调减至1亿元人平易近币(含)。
本次金额为3,000万美元。本次实施后,公司及子公司为上述被人供给余额为2。1亿美元(含本次)。2024年3月27日,东方证券第五届董事会第三十三次会议审议通过了《关于估计公司2024年度对外的议案》,并提交公司于2024年5月10日召开的2023年年度股东大会审议获得通过。按照该议案,公司及子公司为资产欠债率跨越70%的全资子公司新增总额不得跨越公司比来一期经审计净资产的10%,类型包罗、典质、质押等相关法令律例的类型。同时,公司股东大会授权公司董事会并由公司董事会转授权公司或子公司运营办理层或有权董事全权打点上述所涉及的全数具体事宜。按照上述估计及授权,公司境外全资子公司东方金融控股()无限公司(以下简称“东方金控”)于2024年12月30日取安然银行股份无限公司签定《最高额合同》(以下简称“合同”),东方金控做为报酬其全资子公司东证国际对安然银行股份无限公司最高不跨越等值3,000万美元银行授信债权的偿付权利供给连带义务。本次不涉及其他股东方供给及形式、反及反形式,刻日为自合同签订日起一年。本次实施后,公司及子公司为东证国际供给余额为2。1亿美元(含本次);授权刻日内新增公司及子公司为资产欠债率跨越70%的全资子公司的残剩可用额度为人平易近币71。92亿元(按2024年11月末人平易近币兑换美元汇率折算,下同)。被人名称为东证国际金融集团无限公司,是公司间接持股的境外全资子公司,公司通过东方金控间接持有其100%股权。按照经审计的财政数据,截至2023年12月31日,被人东证国际资产总额为70。79亿港元,欠债总额为59。57亿港元,净资产为11。22亿港元;2023年1月1日至2023年12月31日,被人实现停业收入为1。40亿港元,净吃亏为0。78亿港元。按照未经审计的财政数据,截至2024年6月30日,被人东证国际资产总额为69。36亿港元,欠债总额为58。45亿港元,净资产为10。91亿港元;2024年1月1日至2024年6月30日,被人实现停业收入为0。90亿港元,净吃亏为0。11亿港元。截至本通知布告披露日,不存正在影响被人偿债能力的严沉或有事项。2024年12月30日,东方金控取安然银行股份无限公司签定合同,东方金控为东证国际对安然银行股份无限公司最高不跨越等值3,000万美元银行授信债权的偿付权利供给连带义务。刻日为自合同签订日起一年。为无效降低融资成本,东证国际取安然银行的授信由东方金控向安然银行出具合同。虽被人东证国际的资产欠债率跨越70%,但公司对其间接持有100%控股权,可以或许及时控制其偿债能力,风险可控,本次不会损害公司及股东好处。截至本通知布告披露日,公司及控股子公司对外总额为人平易近币127。30亿元(含本次),全数为公司或子公司对其全资子公司供给的,占公司比来一期经审计净资产的比例16。17%。公司及控股子公司不存正在过期的环境。东吴证券收到中国证监会《关于东吴证券股份无限公司参取交换便当相关事项的复函》(机构司函[2024]2208号)(以下简称“复函”)。按照该复函,中国证监会对公司参取交换便当(SFISF)无。公司将严酷恪守中国人平易近银行和中国证监会的相关和要求,正在核准的额度范畴内,于指定买卖场合开展交换便当相关买卖。东吴证券2024年第四次姑且股东大会于2024年12月30日召开,审议通过《关于参取姑苏资产办理无限公司股权整合暨联系关系买卖的议案》,姑苏国际成长集团无限公司、姑苏营财投资集团无限公司、姑苏信任无限公司、姑苏工业园区经济成长无限公司、姑苏工业园区国有本钱投资运营控股无限公司等联系关系股东回避表决。朴直证券于近日获得中国证券监视办理委员会(简称“中国证监会”)《关于朴直证券股份无限公司参取交换便当相关事项的复函》(机构司函〔2024〕2209号)(简称“复函”)。按照复函,中国证监会对公司参取交换便当(SFISF)无。公司将按照《关于做好证券、基金、安全公司交换便当相关工做的通知》等营业放置,连系本身成长计谋和风险承受能力,合理确定申请额度,经中国人平易近银行同意后实施。公司将严酷恪守中国人平易近银行和中国证监会的相关和要求,正在核准的额度范畴内,于指定买卖场合开展交换便当相关买卖。近日,国金证券获得中国证券监视办理委员会《关于国金证券股份无限公司参取交换便当相关事项的复函》(机构司函〔2024〕2213号),具体内容如下:一、对公司参取交换便当(SFISF)无。公司该当按照《关于做好证券、基金、安全公司交换便当相关工做的通知》等营业放置,连系本身成长计谋和风险承受能力,合理确定申请额度,经中国人平易近银行同意后实施。二、公司参取交换便当应严酷恪守中国人平易近银行和中国证监会的相关和要求,正在核准的额度范畴内,于指定买卖场合开展交换便当相关买卖,不得操纵交换便当东西处置违法违规行为。三、公司该当按月向中国证监会证券基金机构监管司和四川证监局报送交换便当资金使用环境。参取交换便当过程中,如遇严沉环境和问题,应及时向中国人平易近银行和中国证监会演讲。国联证券于2024年12月27日收到中国证监会出具的《关于同意国联证券股份无限公司刊行股份采办资产并募集配套资金注册、核准国联证券股份无限公司和平易近生证券股份无限公司变动头要股东、平易近生基金办理无限公司和平易近生期货无限公司变动现实节制人等的批复》(证监许可〔2024〕1911号)(以下简称“中国证监会批复”)。公司按照中国证监会批复的要求积极推进本次买卖实施事宜。截至本通知布告日,本次买卖涉及标的资产的过户手续曾经打点完毕,具体环境如下:按照公司取无锡市国联成长(集团)无限公司、上海沣泉峪企业办理无限公司等45名买卖对方签订的附生效前提的《刊行股份采办资产和谈》,标的资产的交割日(即买卖对标的目的上市公司交付标的资产,标的资产全数过户至上市公司名下的日期)为标的公司向上市公司交付股权证并将上市公司记录于标的公司股东名册之日。上市公司取买卖对方同意并确认,除《刊行股份采办资产和谈》还有商定外,标的资产的和风险自交割日起发生转移,上市公司自交割日起即成为标的公司的股东,享有该等股权完整的股东,标的资产的风险自交割日起由上市公司承担。2024年12月30日,平易近生证券向国联证券签发了《平易近生证券股份无限公司股权证》并已将国联证券登记正在其股东名册,国联证券自当日起成为平易近生证券的股东,持有平易近生证券11,288,911,130股股份(占平易近生证券总股本比例为99。26%)。鉴于平易近生证券公司类型为股份无限公司,按照《中华人平易近国公司法》《中华人平易近国市场从体登记办理条例》的,股份无限公司的股份让渡无需打点工商变动登记手续,标的资产交割以平易近生证券向国联证券签发《平易近生证券股份无限公司股权证》并将国联证券登记正在平易近生证券股东名册为准。按照平易近生证券于2024年12月30日出具的《平易近生证券股份无限公司股权证》及股东名册,截至2024年12月30日,国联证券已持有平易近生证券99。26%股份。国联证券近日收到中国证监会《关于国联证券股份无限公司参取交换便当相关事项的复函》(机构司函〔2024〕2206号),具体内容如下:一、对公司参取交换便当(SFISF)无。公司该当按照《关于做好证券、基金、安全公司交换便当相关工做的通知》等营业放置,连系本身成长计谋和风险承受能力,合理确定申请额度,经中国人平易近银行同意后实施。二、公司参取交换便当应严酷恪守中国人平易近银行和中国证监会的相关和要求,正在核准的额度范畴内,于指定买卖场合开展交换便当相关买卖,不得操纵交换便当东西处置违法违规行为。三、公司该当按月向中国证监会证券基金机构监管司和江苏证监局报送交换便当资金使用环境。参取交换便当过程中,如遇严沉环境和问题,应及时向中国人平易近银行和中国证监会演讲。国联证券于2024年12月31日召开2024年第二次姑且股东大会,审议通过《关于选举公司第五届董事会董事的议案》,选举郭春明先生担任公司第五届董事会董事。郭春明先生将接替吴星宇先生担任公司董事、董事会审计委员会委员及从任委员、薪酬及提名委员会委员、风险节制委员会委员职务,任期自股东大会审议通过之日起至第五届董事会任期届满之日为止。董事会对吴星宇先生任职期间为公司成长所做出的贡献暗示衷心的感激!郭春明先生,1975年生,中国国籍,无境外永世,会计学副传授,郭春明先生现任博雅干细胞科技无限公司副总裁、天津力牧生物科技无限公司总司理,曾任太道理工大学会计系,南京财经大学会计学院副传授,万华化学集团股份无限公司(600309。SH)审计合规部总司理,万华化学(宁波)无限公司财政总监,曾兼任梅花生物科技集团股份无限公司(600873。SH)董事。国信证券第五届董事会第三十七次会议(姑且)于2024年12月30日正在公司以现场和德律风连系体例召开。审议通过《关于公司2025年度内部审计工做打算的议案》《关于向国信本钱无限义务公司委派董事并保举董事长人选的议案》1、同意委派陈华先生为国信本钱无限义务公司董事,保举为董事长人选;2、自陈华先生履职之日起,揭冠周先生不再兼任国信本钱无限义务公司董事长、董事职务。《关于公司2024年度相关薪酬事项的议案》。国元证券2024年第三次姑且股东大会于2024年12月30日召开,采用现场投票和收集投票相连系的表决体例审议通过《关于出格分红方案的议案》。国元证券第十届董事会第二十一次会议于2024年12月30日正在合肥市以现场连系通信表决的体例召开。审议通过《关于全资子公司国元股权投资无限公司倡议设立安徽建安平易近航启鑫数字消息股权投资合股企业(无限合股)(暂命名)暨联系关系买卖的议案》。同意公司全资子公司国元股权投资无限公司(简称:国元股权)做为基金办理人、施行事务合股人以自有资金认缴出资不跨越3亿元,结合其他投资人配合倡议设立安徽建安平易近航启鑫数字消息股权投资合股企业(无限合股)(暂命名,简称:建安平易近航启鑫基金)。鉴于公司大股东建安投资控股集团无限公司(以下简称建安集团)的全资子公司亳州市财产投资无限公司的全资子公司亳州财产升级基金无限公司是该事项的出资人之一,建安集团党委委员、副总司理胡启胜先生同时担任本公司董事,该事项形成公司取联系关系人的配合投资,属于联系关系买卖,联系关系董事胡启胜先生回避表决。审议通过《关于公司2024年度工资总额预算调整方案的议案》。按照公司2024年度现实运营环境,同意公司调整2024年工资总额预算。
国泰君安第六届董事会第三十次姑且会议于2024年12月30日以书面审议、通信表决体例召开。审议通过了《关于公司高级办理人员2023年度查核环境的演讲》,联系关系董事李俊杰回避表决。
2025年1月2日,公司收到上海证券买卖所出具的《关于国泰君安证券股份无限公司接收归并海通证券股份无限公司并募集配套资金暨联系关系买卖的审核核心看法落实函》(上证上审(并购沉组)〔2025〕1号)(以下简称“《落实函》”)。按照《中华人平易近国公司法》《中华人平易近国证券法》《上市公司严沉资产沉组办理法子》《上海证券买卖所上市公司严沉资产沉组审核法则》等法令、律例及所相关,所对本次买卖的申请文件进行了审核,并要求公司及时提交《国泰君安证券股份无限公司换股接收归并海通证券股份无限公司并募集配套资金暨联系关系买卖演讲书(草案)(上会稿)》。国泰君安、海通证券及相关中介机构将按照《落实函》的要求,及时提交草案(上会稿)等相关文件。本次买卖尚需所审核通过、中国证券监视办理委员会及其他有权监管机构的核准、核准、注册或同意后方可正式实施,可否实施尚存正在不确定性。公司发布的消息以正在所网坐及指定消息披露登载的通知布告为准,敬请泛博投资者关心后续通知布告并留意投资风险。按照上海证券买卖所购沉组审核委员会发布的《上海证券买卖所并购沉组审核委员会2025年第1次审议会议通知布告》,所并购沉组审核委员会定于2025年1月9日召开2025年第1次并购沉组审核委员会审议会议,审核公司本次买卖的申请。本次买卖尚需所审核通过、中国证券监视办理委员会及其他有权监管机构的核准、核准、注册或同意后方可正式实施,可否实施尚存正在不确定性。公司发布的消息以正在所网坐及指定消息披露登载的通知布告为准,敬请泛博投资者关心后续通知布告并留意投资风险。2024年12月26日,公司收到上海证券买卖所出具的《关于国泰君安证券股份无限公司换股接收归并海通证券股份无限公司并募集配套资金暨联系关系买卖申请的审核问询函》(上证上审(并购沉组)〔2024〕41号)(以下简称“《问询函》”)。国泰君安、海通证券及相关中介机构按照《问询函》的要求,就相关事项进行了认实研究和落实,对《问询函》所涉及的问题进行了答复,并对沉组演讲书等申请文件进行了修订、弥补和完美,具体内容详见公司同日正在上海证券买卖所网坐披露的《关于国泰君安证券股份无限公司换股接收归并海通证券股份无限公司并募集配套资金暨联系关系买卖申请的审核问询函的答复》等相关文件。本次买卖尚需上海证券买卖所审核通过、中国证券监视办理委员会及其他有权监管机构的核准、核准、注册或同意后方可正式实施,可否实施尚存正在不确定性。公司发布的消息以正在上海证券买卖所网坐及指定消息披露登载的通知布告为准,敬请泛博投资者关心后续通知布告并留意投资风险。相较公司于2024年12月24日披露的《国泰君安证券股份无限公司换股接收归并海通证券股份无限公司并募集配套资金暨联系关系买卖演讲书(草案)(申报稿)》,草案(修订稿)对部门内容进行了修订,次要修订环境如下:
红塔证券第七届董事会第二十八次会议于2024年12月30日以通信体例召开。审议通过《关于修订红塔证券股份无限公司章程及其附件的议案》《关于修订红塔证券股份无限公司联系关系买卖办理轨制的议案》审议通过《关于修订红塔证券股份无限公司对外办理法子的议案》《关于修订红塔证券股份无限公司总裁工做细则的议案》《关于修订红塔证券股份无限公司消息披露事务办理法子的议案》《关于修订红塔证券股份无限公司投资者关系办理法子的议案》《关于修订红塔证券股份无限公司清廉从业办理法子的议案》《关于修订红塔证券股份无限公司绩效查核办理法子的议案》《关于聘用公司证券事务代表的议案》《关于审议公司“提质增效沉报答”步履方案的议案》《关于提请召开公司股东大会的议案》。红塔证券聘用毕文博先生为公司证券事务代表,其任期自本次董事会审议通过之日起至第七届董事会任期届满时止。因工做调整,赵凯先生不再担任公司证券事务代表。毕文博先生,1987年11月出生,经济学学士,中国国籍,无境外永世。2009年8月至2012年5月任中国银行云南省分行国际结算部产物司理;2012年5月至2017年2月历任广发银行昆明分行办公室文秘取宣传团队从管、办公室高级秘书、大商汇支行副行长、全球互换衣务部副总司理(掌管工做)、大商汇支行行长、小企业金融部副总司理;2017年3月至2023年8月,历任云南红塔银行办公室从任帮理、投资银行部副总司理、董事会办公室副从任、董事会办公室/党委办公室(办公室)副从任;2023年9月至今任红塔证券董事会监事会办公室从任。红塔证券近日收到中国证券监视办理委员会出具的《关塔证券股份无限公司参取交换便当相关事项的复函》(机构司函〔2024〕2214号),具体内容如下:一、对公司参取交换便当(SFISF)无。公司该当按照《关于做好证券、基金、安全公司交换便当相关工做的通知》等营业放置,连系本身成长计谋和风险承受能力,合理确定申请额度,经中国人平易近银行同意后实施。二、公司参取交换便当应严酷恪守中国人平易近银行和中国证监会的相关和要求,正在核准的额度范畴内,于指定买卖场合开展交换便当相关买卖,不得操纵交换便当东西处置违法违规行为。三、公司该当按月向中国证监会证券基金机构监管司和云南证监局报送交换便当资金使用环境。参取交换便当过程中,如遇严沉环境和问题,应及时向中国人平易近银行和中国证监会演讲。为深切贯彻党的二十大和二十届二中、三中全会以及地方金融工做会议,积极落实《国务院关于加强监管防备风险鞭策本钱市场高质量成长的若干看法》(以下简称新“国九条”)和中国证监会《关于加强证券公司和公募基金监管加速推进扶植一流投资银行和投资机构的看法(试行)》,不竭提高上市公司成长质量,持续加强投资者合理报答,全面投资者权益,无效提拔本钱市场内正在不变性,帮推本钱市场健康成长,红塔证券连系行业特点、本身成长阶段及成长计谋,制定本方案。次要行动如下:公司一直党建统揽全局,以高质量党建引领公司高质量成长。公司持续加强党的扶植,深刻“两个确立”的决定性意义,加强“四个认识”、果断“四个自傲”、做到“两个”,全面推进党的扶植、思惟扶植、组织扶植、做风扶植、规律扶植,不竭健全完美“三沉一大”决策系统和布局,把党的带领贯穿到公司成长各方面、融入公司管理各环节,不竭提拔公司管理的精细化程度。公司严酷恪守法令律例,不竭健全股东大会、董事会、监事会和运营办理层彼此分手、彼此制衡的公司管理布局,确保各层级正在各自权柄范畴内各司其职、各负其责,实现公司的稳健运营和规范运做,不竭加强公司管理效能。公司一直果断践行金融工做的性、人平易近性,凸起功能性定位,恪守响应法令、律例,扛起办事实体经济、办事本钱市场的沉担,阐扬好证券公司做为间接融资的“办事商”、本钱市场的“看门人”和社会财富的“办理者”的功能,回归办事本源。正在成长过程中,公司不竭阐扬办事小我和机构客户财富办理需求的功能,阐扬办事实体经济多样化资金融通需求的功能,阐扬办事公司大小股东投资报答需求的功能。公司一直以客户为核心,勤奋为投资者供给更丰硕优良的金融产物和办事;指导投资者投资、持久投资,提高投资者获得感和对劲度。公司结实做好“科技金融、绿色金融、普惠金融、养老金融、数字金融”五篇大文章,勤奋以本身工做简直定性应对形势变化的不确定性,不竭推进公司的功能阐扬愈加无效、运营愈加稳健、成长模式愈加集约、公司管理愈加健全、合规风控愈加盲目、文化生态持续优化,以高质量成长更好办事国度计谋、办事实体经济。公司积极摸索多种融资东西,支撑科技立异,不竭提拔办事新质出产力的专业能力。公司通过全资子公司积极参取合适国度现代化扶植的高新手艺、高端制制、立异材料研究等新兴财产范畴的计谋性投资,投资范畴涉及生物医药、智能制制、软件办事等高新行业。公司运营办理将以提质增效为次要勤奋标的目的,提拔精细化办理程度,为全体高质量成长供给保障。公司深切分解公司表里部成长和行业成长趋向,确定公司成长计谋,并对各营业线和各本能机能部分提出具体工做使命和行动。正在营业上,公司持续加强项目鉴别、估值订价、保荐承销、投资研究、风险办理、产物办事等焦点能力扶植,专注从业、优化供给、提高专业办事能力,持续建立适合各类投资者需求的多样化金融产物和办事系统。正在办理上,公司实践和优化“四位一体”的资产欠债办理系统,将资产欠债办理、预算办理、风险办理取查核办理无机融合,提拔公司相关运营办理决策的质量和工做运转效率;构成科学稳健的资产设置装备摆设布局,优化欠债布局,降低公司欠债成本,提高资金的利用效率;配合推进公司实现稳健合理的财政成果。2024年前三季度,公司实现停业收入16。25亿元,同比增加85。52%;归属于母公司股东的净利润6。52亿元,同比增加203。85%;截至2024年9月30日,公司总资产520。55亿元,较上岁暮增加10。75%;归属于母公司股东的权益237。55亿元,较上岁暮增加2。85%。公司将继续采纳切实行动,提质增效,进一步夯实公司高质量成长的根本。新“国九条”要求,必需全面加强监管、无效防备化解风险,稳为基调、严字当头,确保监管“长牙带刺”、有棱有角。环绕强监管、防风险、促高质量成长的大布景下,公司以“知、守方圆”的合规,进一步完美轨制法则,落实全面风险办理取全员合规办理要求,纵向笼盖各级子公司及分支机构,横向笼盖各类营业、场景及人员,实现公司全营业链条“垂曲”一体化管控。同时,公司不竭加速建立取本钱市场成长相适配的营业系统和轨制机制,牢牢守住不发生系统性金融风险的底线,持续提拔专业执业能力,不竭加强办事认识和办事程度,不竭提拔公司合规风控能力,以规范管理能力保障企业行稳致远。公司正在努力于本身成长和成长的同时,高度注沉股东的合理投资报答,正在充实考虑行业特点、公司现实环境以及将来成长计谋需要的根本上,制定了积极、不变的现金分红政策,实实正在正在加强投资者获得感。自2019年上市以来,公司已累计分派现金盈利21。40亿元,现金分红占公司同期归母净利润比例为44。31%。2023年,公司每10股派发人平易近币0。60元(含税),现金分红人平易近币2。83亿元,占2023年归并报表归属于母公司股东的净利润比例为90。63%。2024年10月,公司按照新“国九条”和中国证监会关于一年多次分红的指点,实施中期现金分红2。22亿元,占2024年半年度归并报表归属于母公司股东的净利润比例为49。35%。公司将以科学无效的分红政策和市值办理行动,切实持续提拔投资者的获得感。做为上市证券公司,公司一直以投资者关心为导向,以法令律例为准绳履行消息披露权利,不竭完美消息披露相关轨制,依法披露消息。同时,公司还加强志愿性披露,积极回应投资者关心,通过发布数据可视化年度演讲,图文并茂的、社会及管治(ESG)演讲等,以愈加简练、曲不雅的形式展示公司运营办理环境,不竭提高消息披露的可读性、无效性。公司将继续履行好消息披露权利,实正在、精确、完整地披露按期演讲和姑且通知布告,确保投资者可以或许及时、公允地获取公司消息。公司成立健全并严酷施行黑幕消息知恋人登记办理及保密轨制,做好黑幕消息保密工做,积极泛博投资者的权益。公司高度注沉投资者,出格是中小投资者的权益,通过举办业绩申明会、投资者热线、电子邮件、上证“e互动”等等体例,全方位听取投资者看法,并及时回应投资者。公司将以人平易近为核心的价值取向,深刻把握金融工做的性、人平易近性,把金融办事实体经济做为底子旨,以差同化金融办事平台、特色化精品券商为计谋定位,锚定高质量成长总体要求,持续推进计谋转型,提拔专业能力,强化功能定位,投资者好处,回馈投资者信赖,切实履行上市公司担任,勤奋为中国式现代化和金融强国扶植贡献力量。本次步履方案是基于当前公司运营环境及市场而做出的规划,不形成公司许诺。方案实施受多方面要素影响,存正在必然不确定性,敬请泛博投资者留意投资风险。自2020年9月18日至2024年12月31日期间,华安证券可转债累计有人平易近币812,000元转换为公司A股股票,累计转股数量为113,897股,占可转债转股前公司已刊行股份总数的0。0031%;此中,自2024年10月1日至2024年12月31日期间,公司可转债有人平易近币290,000元转换为公司A股股票,转股数量为48,970股。截至2024年12月31日,尚未转股的可转债金额为2,799,188,000元,占可转债刊行总量的99。9710%。2024年12月,华安证券通过集中竞价买卖体例已回购1,605。37万股,占总股本的比例为0。34%。采办的最高价钱为6。38元/股,采办的最低价钱为6。12元/股,领取的金额为10,024。53万元。截至2024年12月末,公司通过集中竞价买卖体例已累计回购1,605。37万股,占总股本的比例为0。34%。采办的最高价钱为6。38元/股,采办的最低价钱为6。12元/股,已累计领取的总金额为10,024。53万元(不含买卖费用)。
西部证券于2024年2月26日召开2024年第一次姑且股东大会审议通过了《关于提请审议以集中竞价买卖体例回购公司A股股份方案的提案》,同意公司利用自有资金以集中竞价买卖的体例回购公司A股部门股份,回购金额不低于人平易近币5000万元,不高于人平易近币1亿元,回购价钱不跨越人平易近币8。26元/股;回购股份实施刻日12个月内。公司实施2023年度分红派息后,回购股份价钱上限由不跨越人平易近币8。26元/股调整为不跨越人平易近币8。17元/股。公司实施2024年半年度分红派息后,回购股份价钱上限已由不跨越人平易近币8。17元/股调整为不跨越人平易近币8。16元/股。除回购股份价钱上限调整外,公司回购股份方案其他内容连结不变。2024年12月31日,西部证券初次通过回购公用账户以集中竞价体例回购公司股份353,200。00股,占公司现有总股本的0。01%,回购成交均价为8。1597元/股,领取的资金总额为人平易近币2,882,004。00元(不含买卖佣金等费用)。本次回购合适相关法令律例的要求,合适既定的回购方案。西南证券控股股东沉庆渝富本钱运营集团无限公司(简称:渝富本钱)取沉庆渝富控股集团无限公司(简称:渝富控股)于2024年12月27日签订《沉庆渝富本钱运营集团无限公司取沉庆渝富控股集团无限公司之无偿划转和谈》,渝富本钱将所持公司29。51%股权无偿划转至渝富控股。本次股东权益变更前,渝富控股持有渝富本钱100%股权,渝富本钱持有公司1,960,661,852股,占公司总股本的29。51%;渝富控股持有沉庆水务控股集团无限公司(简称:水务集团)80%股权(尚未完成变动登记),水务集团持有公司1。50%股权;渝富控股持有沉庆轻纺控股(集团)公司(简称:轻纺集团)80%股权,轻纺集团持有公司0。41%股权。渝富控股、渝富本钱、水务集团及轻纺集团为分歧步履人,合计持有公司31。42%股权。公司现实节制报酬国有资产监视办理委员会。本次股东权益变更完成后,渝富本钱将不再持有公司股权,渝富控股将间接持有公司1,960,661,852股,占公司总股本的29。51%,为公司控股股东。渝富控股、水务集团和轻纺集团为分歧步履人,合计持有公司31。42%股权。公司现实节制人仍为国有资产监视办理委员会。本次股东权益变更将导致公司控股股东变动,需按报中国证券监视办理委员会核准,且需待取得上海证券买卖所的合规确认后向中国证券登记结算无限义务公司上海分公司申请打点股份让渡过户登记,具有不确定性。本次股东权益变更不会对公司日常运营勾当形成严沉影响,公司将持续关心本次股东权益变更事项的进展环境,协帮相关消息披露权利人按履行消息披露权利,敬请泛博投资者留意投资风险。
渝富控股于2025年1月2日取国资委、沉庆机电控股(集团)公司(国资委持股100%,以下简称机电控股)、轻纺集团签订《托管和谈》,将渝富控股持有的轻纺集团80%股权托管给机电控股,委托机电控股行使除股东收益权和轻纺集团股权措置权外的股东及股东会/权柄,并履行相关股东及股东会权利。托管刻日为从《托管和谈》生效之日起至解除或终止之日止。市关于凸起从责从业强化焦点功能整合优化攻坚的工做摆设,渝富控股通过国有股权无偿划转受让渝富本钱持有西南证券1,960,661,852股,占上市公司总股本的29。51%。本次无偿划转目标为优化资本设置装备摆设,缩减办理层级,提高国有资产运营效率。
招商证券第八届董事会第十三次会议于2024年12月30日以现场连系通信体例召开。本次会议审议并通过了以下议案:(一)关于续聘公司高级办理人员的议案。续聘吴敏先生为公司总裁,续聘刘杰先生为公司副总裁(财政担任人),续聘张浩川先生、刘锐先生为公司副总裁,续聘张兴先生为公司合规总监、首席风险官,任期自2025年1月1日起大公司第八届董事会届满之日止。(二)关于续聘公司内部审计机构担任人的议案。续聘陈鋆先生为公司内部审计机构(考核部)担任人,任期自2025年1月1日起大公司第八届董事会届满之日止。(三)关于变动公司联席公司秘书的议案。1、委任黄慧儿密斯接替邝燕萍密斯为公司联席公司秘书;2、委任黄慧儿密斯为授权代表吴敏先生、刘杰先生的替任人;3、委任黄慧儿密斯为公司法令法式文件代办署理人;4、授权公司任何一名董事或公司秘书处置及施行所有相关上述变动之事宜,包罗通知联交所及相关之部分。(四)关于修订《招商证券股份无限公司董事、监事和高级办理人员所持公司股份及其变更办理轨制》的议案。(五)关于修订《招商证券股份无限公司董事会计谋取可持续成长委员会工做法则》的议案。(六)关于修订《招商证券股份无限公司董事会风险办理委员会工做法则》的议案。(七)关于修订《招商证券股份无限公司董事会提名委员会工做法则》的议案。(八)关于公司2024年三季度内部审计工做演讲的议案。(九)关于调整公司取招商局集团无限公司2022-2026年衡宇租赁框架和谈年度买卖上限的议案。
2024年12月30日,银河证券以现场和通信相连系的体例召开第五届董事会第一次会议(姑且)。本次会议通知已于2024年12月30日以电子邮件体例发出,全体董事分歧同意宽免本次会议通知刻日,并选举王晟董事做为本次会议召集人和掌管人。董事罗卓坚先生因工做缘由未能亲身出席会议,书面委托董事刘淳密斯代为出席会议并表决。审议通过《关于提请审议王晟先生担任公司董事长的议案》《关于提请审议薛军先生担任公司副董事长的议案》《关于提请审议第五届董事会特地委员会构成的议案》《关于继续聘用公司高级办理人员及施行委员会形成的议案》《关于修订公司董事会计谋成长委员会议事法则的议案》。2024年12月30日,银河证券召开第五届监事会第一次会议,审议通过《关于提请选举屈艳萍密斯担任银河证券第五届监事会的议案》《关于银河证券监事会履职监视查抄委员会、财政监视查抄委员会人员构成的议案》。
第五届董事会各特地委员会委员构成如下:1、计谋成长委员会从任:王晟;:薛军、杨体军、黄焱、宋卫刚、刘力、麻志明;2、合规取风险办理委员会从任:李慧;:薛军、杨体军、刘淳、麻志明;3、提名取薪酬委员会从任:刘力;:刘淳、罗卓坚、麻志明、李慧、黄焱;4、审计委员会从任:刘淳;:罗卓坚、刘力、麻志明、杨体军、李慧。施行委员会从任:王晟先生(董事长),副从任:薛军先生(副董事长、总裁、财政担任人),施行委员会委员:罗黎明先生(副总裁、首席消息官)、梁世鹏先生(合规总监、首席风险官)、刘冰先生(营业总监、董事会秘书)、张瑞兵先生(营业总监)、吴鹏先生(营业总监)罗黎明,男,1976年9月出生,计较机专业博士。罗先生于1998年8月至2002年5月,历任常州市证券公司(现东海证券股份无限公司)及其子公司运维工程师、法式员、项目组长、项目司理;2002年5月至2013年2月,历任世华国际金融消息无限公司项目司理、开辟部司理,吉贝克消息手艺无限公司征询参谋、高级征询参谋、项目司理、高级项目司理、部分总监、总司理帮理、副总司理;2013年3月至2017年6月,历任中国证监会规划成长委员会研究员,中证机构间报价系统公司手艺开辟部总监兼系统运维部总监、消息手艺部总监、施行委员会委员,2017年6月至2022年2月,任本公司施行委员会委员、营业总监;2022年3月至2022年8月任本公司施行委员会委员、副总裁。2022年8月起至今担任本公司施行委员会委员、副总裁、首席消息官。梁世鹏,男,1969年11月出生,工商办理硕士。梁先生于1994年9月至2007年12月,历任海南省证券公司投资银行部人员、青海省证券办理办公室科员,青海证监局副从任科员、从任科员(担任人)、副处长、处长;2007年12月至2011年2月,任证监局党委委员、副局长;2011年2月至2019年5月,历任青海证监局党委委员、副局长、纪委、党委、局长。2019年7月至2021年10月,任本公司施行委员会委员、合规总监。2021年10月至今任本公司施行委员会委员、合规总监、首席风险官。刘冰,男,1972年1月出生,工商办理硕士。刘先生于2001年1月至2013年2月,历任渤海证券总部机构客户部司理、总司理帮理、西外大街停业部总司理,五矿证券无限公司常务副总司理;2013年3月至2017年9月,历任宏源证券(现申万宏源证券)资产办理分公司董事总司理,申万宏源证券资产办理事业部副总司理。2017年9月至2020年5月,任本公司分公司总司理;2020年5月至2023年8月,任本公司财富办理总部总司理。2023年8月至今担任本公司施行委员会委员、营业总监;2024年1月起至今担任本公司施行委员会委员、营业总监、董事会秘书。张瑞兵,男,1983年6月出生,博士研究生,注册会计师(非执业会员),特许金融阐发师(CFA)。张先生于2006年7月加入工做,先后正在中国建银投资无限义务公司股权办理部、本钱市场部、策略投资部、公开市场投资部、计谋成长部工做;2020年6月至2021年9月,历任中国建银投资无限义务公司计谋成长部副总司理、总司理;2021年9月至2022年7月,历任国泰基金办理无限公司党委委员、副总司理(交换熬炼);2022年7月至2023年12月,任中国建银投资无限义务公司计谋成长部总司理。2023年12月插手本公司,2024年4月至今担任本公司营业总监、施行委员会委员、计谋成长总部总司理。吴鹏,男,1982年2月出生,博士研究生。吴先生于2006年7月加入工做,先后正在晨星资讯(深圳)无限公司、国投瑞银基金办理无限公司、中国投资无限义务公司工做;2018年11月至2023年12月,历任中国投资无限义务公司债券取绝对收益投资部高级司理、多资产策略组团队担任人。2023年12月插手本公司,2024年4月至今担任本公司营业总监、施行委员会委员,2024年8月至今兼任银河源汇投资无限公司董事长。2024年12月23日,华夏证券第七届董事会第三十二次会议审议通过了《关于签订日常联系关系/持续干系买卖框架和谈及设定年度买卖上限的议案》,同意公司取河南投资集团无限公司(以下简称“投资集团”)、华夏股权买卖核心股份无限公司(以下简称“股权核心”)别离续签《证券和金融办事框架和谈》《证券和金融产物买卖及办事框架和谈》并设定2025年至2027年三个年度买卖上限。公司联系关系/连董事李兴佳、张秋云回避表决,该事项曾经公司董事会审计委员会及董事特地会议通过,无需提交股东大会审议。2024年12月30日,公司取投资集团、股权核心别离签订了《证券和金融办事框架和谈》《证券和金融产物买卖及办事框架和谈》,和谈无效期自2025年1月1日起至2027年12月31日止。公司将严酷按关法令律例履行消息披露权利。包头华资实业股份无限公司(华资实业)股票于2024年12月30日、31日、2025年1月2日持续三个买卖日内日收盘价钱涨幅偏离值累计跨越20%,按照《上海证券买卖所买卖法则》的相关,属于股票买卖非常波动的景象。经公司自查并向控股股东及现实节制人发函核实,截止本通知布告披露日,不存正在应披露而未披露的严沉事项。市城市成长投资控股(集团)无限公司(以下简称“长发集团”)拟自2024年7月1日起6个月内,通过上海证券买卖所集中竞价买卖增持亚泰(集团)股份无限公司(亚泰集团)股份,增持金额不低于人平易近币1。5亿元,不跨越人平易近币3亿元,增持价钱不跨越公司2024年第一季度演讲每股净资产1。62元。截至本通知布告披露日,长发集团通过上海证券买卖所股票买卖系统以集中竞价买卖的体例累计增持公司股份61,407,637股,占公司股份总数的1。89%。按照公司股价变更等现实环境,市人平易近国有资产监视办理委员会(以下简称“市国资委”)向公司出具了《关于耽误股份增持打算刻日的奉告函》,拟耽误本次股份增持打算实施刻日6个月(至2025年6月30日),除耽误实施刻日外,本次股份增持打算其余内容连结不变。2024年3月27日,亚泰集团别离取市城市成长投资控股(集团)无限公司(以下简称“长发集团”)、市金融控股集团无限公司(以下简称“市金控”)签订了《意向和谈》,公司拟将持有的东北证券股份无限公司(以下简称“东北证券”)20。81%股份出售给长发集团,拟将持有的东北证券9%股份出售给市金控或其指定的部属子公司。公司本次出售曾经形成《上市公司严沉资产沉组办理法子》的严沉资产沉组。公司于2024年3月28日披露了《亚泰(集团)股份无限公司关于规画严沉资产出售暨联系关系买卖的提醒性通知布告》(通知布告编号:临2024-016号),对本次买卖涉及的相关事项进行了细致申明。截至本通知布告披露日,公司就上述严沉资产出售事项同各相关方持续沟通协商,并积极推进尽职查询拜访等相关工做。公司将按照本次买卖的进展环境,严酷按关法令律例的履行相关的决策审批法式和消息披露权利。本次买卖尚处于规画阶段,具体买卖方案仍需进一步论证和协商,尚需按关法令、律例及《公司章程》的履行需要的决策和审批法式。2023年6月29日,上海陆家嘴金融商业区开辟股份无限公司(陆家嘴)收到中国证监会出具的《关于同意陆家嘴行股份采办资产并募集配套资金注册的批复》(证监许可〔2023〕1372号),同意公司刊行股份采办相关资产及刊行股份募集配套资金的注册申请。按照上述批复,公司于2023年7月向上海陆家嘴(集团)无限公司刊行778,734,017股股份采办相关资产(以下简称“本次刊行股份采办资产”),于2024年6月向上海浦地控股(集团)无限公司等7名特定对象刊行222,222,222股股份募集配套资金(以下简称“本次非公开辟行”)。本次股票上市类型为非公开辟行股份;股票认购体例为网下,上市股数为222,222,222股。本次股票上市畅通总数为222,222,222股。上市畅通日期为2025年1月6日。
中航工业产融控股股份无限公司(中航产融)第九届董事会第三十六次会议于2024年12月30日正在以通信体例召开。经取会全体董事认实审议并表决,通过独一事项:关于调整2024年投资打算的议案。深圳市财富趋向科技股份无限公司(财富趋向)董事、副总司理、焦点手艺人员先生持有公司股份1,375,773股,占公司总股本的0。75%;副总司理秦涛先生持有公司股份131,300股,占公司总股本的0。07%。先生持有公司初次公开辟行前的股份501,375股已于2021年4月27日解除限售并上市畅通;秦涛先生持有公司初次公开辟行前的股份47,750股已于2021年4月27日解除限售并上市畅通。因本身资金需要,先生打算通过集中竞价买卖取大买卖相连系的体例减持其所持有的公司股份,减持数量不跨越343,943股,即不跨越公司总股本的0。19%;秦涛先生打算通过集中竞价买卖取大买卖相连系的体例减持其所持有的公司股份,减持数量不跨越32,825股,即不跨越公司总股本的0。018%。
浙江核新同花顺收集消息股份无限公司(同花顺)于2024年11月9日发布《关于持股5%以上股东减持股份预披露的通知布告》(通知布告编号:2024-032)。持有公司股份50,881,829股(占本公司总股本9。46%)的杭州凯士顺消息征询无限公司(简称:凯士顺),打算自上述发布之日起15个买卖日后的三个月内(2024年12月2日-2025年3月1日),以集中竞价买卖体例或大买卖体例合计减持不跨越2,688,000股(占公司总股本的0。50%)。近日,公司收到股东凯士顺出具的《关于同花顺股份减持打算实施完成的通知函》,自 2019年6月26日出具《简式权益变更演讲书》以来,凯士顺已累计减持公司股份5,566,143 股,占总股本比例的 1。04%。
弘业期货股份无限公司(弘业期货)第四届董事会任期即将届满,按照《公司法》《上市公司董事办理法子》《深圳证券买卖所上市公司自律监管第1号——从板上市公司规范运做》以及《公司章程》等相关,公司于2024年12月30日召开了第四届董事会第三十次会议,审议通过了《关于公司董事会换届选举第五届董事会非董事的议案》和《关于公司董事会换届选举第五届董事会董事的议案》,董事会提名委员会对本次换届选举的提名法式、表决法式及董事候选人的任职资历等进行了审查。公司第五届董事会由7名董事配合构成,此中非董事4名,董事3名。经公司董事会提名委员会资历审查通过,董事会审核后分歧同意提名储开荣、赵伟雄、薛炳海、蒋海英为公司第五届董事会非董事候选人,此中储开荣、赵伟雄为施行董事候选人;薛炳海、蒋海英为非施行董事候选人;提名黄德春、卢华威、张洪发为公司第五届董事会非施行董事候选人。储开荣先生:中国国籍,无境外永世,1974年7月出生,学士学位。储开荣先生曾任弘业期货股份无限公司副总司理、常务副总司理、总司理、代行董事长等职务;2024年7月至今担任弘业期货股份无限公司党委、施行董事、董事长。储开荣先生同时还兼任子公司弘业本钱办理无限公司的董事长、总司理。赵伟雄先生:中国国籍,无境外永世,1976年1月出生,博士学位,高级经济师。赵伟雄先生曾任弘业期货股份无限公司常务副总司理、董事会秘书及联席公司秘书等,江苏金融控股无限公司总司理、施行董事等,江苏苏豪投资集团无限公司副董事长、常务副总司理(中层正职)、党总支委员。自2024年7月任公司党委副、施行董事,自2024年9月任公司总司理职务。薛炳海先生:中国国籍,无境外永世,1970年9月出生,硕士学位,高级会计师。薛炳海先生曾担任江苏苏豪国际集团股份无限公司资产财政部副总司理、苏豪控股资产财政部总司理、江苏苏豪国际集团股份无限公司财政总监及江苏苏豪投资集团无限公司总司理及董事长。2024年7月至今,就职于江苏省苏豪控股集团无限公司,任职总裁帮理、金融事业部总司理。蒋海英密斯:中国国籍,无境外永世,硕士学位,现担任苏豪弘业股份无限公司党委副、董事、总司理。曾任江苏泓远律师事务所律师,南京市秦淮区法院,江苏省苏豪控股集团无限公司风控法令部副司理、司理、副总司理、总司理,江苏省苏豪控股集团无限公司法令参谋,曾兼任苏豪弘业股份无限公司监事。蒋海英密斯正在5%以上股东苏豪弘业股份无限公司担任党委副、董事、总司理。黄德春先生:中国国籍,无境外永世,1966年2月出生,博士学位。自1989年9月至2000年12月,任江苏财经职业手艺学院教师;2002年7月至2004年7月,正在江苏宿迁市经济商业委员会挂职副从任;2004年1月至今,任河海大学商学院教师;2004年9月至2006年7月,正在南京大学理论经济学博士后坐做博士后;2006年8月至2007年2月,正在美国北爱荷华大学(UNI)金融系做拜候学者。卢华威先生:中国籍,具有英国永世,1963年9月出生,硕士学位。1986年9月至1993年11月历任德勤会计师事务所审计员、审计司理;1993年11月至1996年5月任万国本钱无限公司司理;1996年5月至2000年1月任广侨无限公司财政总监及董事;2000年1月至今任邦盟汇骏集团,邦盟汇骏参谋无限公司董事。张洪发先生:中国国籍,1964年9月出生,本科学位。于1986年7月结业于姑苏大学,获得经济学学士学位,获江苏省人力资本和社会保障厅颁授正高级会计师资历并获中国注册会计师协会颁授注册会计师资历。自1986年9月至1993年8月,于江苏电视大学(现称江苏大学)担任,自1993年9月至1998年5月于江苏省会计师事务所处置社会审计工做。自1998年6月至2014年8月任职于江苏省注册会计师协会。自2014年8月至2017年6月,担任江苏省资产评估协会副秘书长;自2017年7月至2021年2月,担任江苏省资产评估协会的秘书长,自2021年3月至2024年11月担任副会长。弘业期货于2024年12月30日召开了第四届监事会第十六次会议,审议通过了《关于公司监事会换届选举第五届监事会非职工代表监事的议案》。公司第五届监事会由3名监事配合构成,此中非职工代表监事2名,职工代表监事1名。公司监事会审议后分歧同意提名黄东彦先生、陈亮先生为公司第五届监事会非职工代表监事候选人。按照《公司法》及《公司章程》等相关,上述选举公司第五届监事会的议案需提交公司股东大会审议,并采纳累积投票制对非职工代表监事候选人进行表决。2名非职工代表监事候选人经股东大会审议通事后,将取公司职工代表大会选举发生的1名职工代表监事配合构成公司第五届监事会,任期依章程,自公司股东大会选举通过之日起三年。为确保公司监事会的一般运做,正在新一届监事会监事就任前,公司第四届监事会监事仍将继续按照法令、行规、规范性文件及《公司章程》的,、勤奋的履行监事权利取职责。黄东彦先生:1971年5月出生,研究生学历,1993年8月加入工做。历任江苏省纺织工业(集团)进出口无限公司党委委员及纪委、江苏苏豪纺织集团无限公司党委委员及纪委等,现任弘业期货股份无限公司党委委员、纪委。陈亮先生:1981年3月出生,硕士学位。陈亮先生自2008年8月至2013年2月就职于江苏省高科技投资集团,任投资司理;2013年3月至2015年5月,就职于上海复星凯雷股权投资基金,任副总裁;2015年6月至2018年6月,就职于招银国际本钱办理(深圳)无限公司,任副总裁;2018年7月至2019年10月,就职于光银国际资产办理(中国)无限公司,任投资总监;2019年11月至2023年11月,就职于江苏汇鸿国际集团股份无限公司,任计谋成长部副总司理;2023年11月至今,就职于江苏省苏豪控股集团无限公司金融事业部副总司理。2024年第四时度,“瑞达转债”因转股削减1张(因转股削减的可转债金额为100元),转股数量为3股。截至2024年12月31日,残剩可转债张数为6,491,075张(残剩可转债金额为649,107,500元),未转换比例为99。8627%。按照现实运营需要,瑞达期货全资子公司瑞达新控本钱办理无限公司(简称:瑞达新控)向兴业银行股份无限公司厦门分行申请人平易近币10,000万元的授信额度,刻日两年。公司全资子公司厦门瑞达置业无限公司(简称:瑞达置业)为瑞达新控向兴业银行厦门分行申请授信额度供给连带义务。近日,公司收到瑞达置业取兴业银行厦门分行签定的《最高额合同》,本次金额及体例正在公司董事会审议通过的事项范畴内。截至本通知布告披露日,瑞达置业为瑞达新控向银行申请分析授信额度供给的总额度为47,800万元(含本次),现实余额合计为24,269。88万元,占公司比来一期经审计净资产的9。13%。除此之外,公司及部属子公司不存正在其他对外供给的环境,也不存正在过期景象。2025年1月3日,永安期货股份无限公司境外全资子公司永安国际金融(新加坡)无限公司 (以下简称“永安新加坡”)收到新加坡买卖所的通知,获得新交所衍生品清理会员资历,可间接取新交所就衍生品买卖开展清理营业,并可代办署理开展相关清理营业。安徽蓝盾光电子股份无限公司(蓝盾光电)董事蒋蔚密斯,汉族,1964年出生,中国国籍,无境外永世,本科学历。曾任中国工商银行南京分行会计,江苏省财务证券公司、信泰证券财政、行政总监,上海证券无限义务公司南京停业部副总司理、姑苏停业部总司理,海际大和证券机构部总部总司理,上海证券经纪办理总部副总司理、信用总部总司理,上海证券高级参谋,海南曼昂私募基金办理无限公司副总司理。现任安徽蓝盾光电子股份无限公司董事;兼任温州宏丰电工合金股份无限公司董事,象湾本钱办理无限义务公司合股人。史玉密斯,中国国籍,无境外,1989年出生,本科学历,高级会计师、中国注册会计师、具备法令职业资历。曾先后就职于立信会计师事务所、国联证券股份无限公司、中国核工业集团无限公司等公司。2023年入职双杰电气,现任公司副总司理、董事会秘书。电连手艺股份无限公司(电连手艺)于近日收到公司保荐机构招商证券出具的《关于改换保荐代表人的函》。现因杜元灿先生工做变更,不再适合继续履行公司初次公开辟行并正在创业板上市项目持续督导职责。为公司持续督导工做的有序进行,招商证券将吴文嘉密斯自2025年1月3日起接替杜元灿先生履行公司初次公开辟行并正在创业板上市项目残剩专项督导的保荐工做。本次保荐代表人变动后,公司初次公开辟行股票持续督导的保荐代表报酬李成江先生和吴文嘉密斯。公司对杜元灿先生正在公司初次公开辟行股票以及持续督导期间所做出的贡献暗示衷心的感激!吴文嘉密斯,招商证券投资银行委员会保荐代表人。曾担任世纪恒通(301428)初次公开辟行并正在创业板上市项目协办人、天创时髦(603608)初次公开辟行并正在从板上市项目、温氏股份(300498)换股接收归并大华农并正在创业板上市项目经办人、浩云科技(300448)非公开辟行、科达制制(600499)非公开辟行、西陇科学(002584)非公开辟行、遥望科技(002291)非公开辟行等项目标项目组。狼烟通信科技股份无限公司(狼烟通信)于2019年12月正在上海证券买卖所从板公开辟行可转换公司债券308,835万元。国金证券为公司该次公开辟行可转换公司债券的保荐机构,担任公司刊行股票上市的保荐工做及上市后的持续督导工做,持续督导期至2020年12月31日。公司已于2024年10月11日、2024年12月27日召开第九届董事会第三次姑且会议、2024年第四次姑且股东大会,审议通过了2024年度向特定对象刊行A股股票的相关议案。按照刊行需要,公司于近日取广发证券签定了《关于狼烟通信科技股份无限公司向特定对象刊行股票之保荐暨承销和谈》,礼聘广发证券担任公司本次向特定对象刊行股票的保荐机构,并担任公司本次向特定对象刊行股票上市后的持续督导工做。因而,国金证券未完成的关于公司2019年度公开辟行可转换公司债券的持续督导工做将由广发证券自《保荐和谈》签订之日起衔接,国金证券不再履行响应的持续督导义务。广发证券委派陆靖先生、金坤明先生担任保荐代表人,担任公司具体的持续督导工做。公司对国金证券及其项目团队正在公司2019年度公开辟行可转换公司债券上市及持续督导期间所做的工做暗示衷心感激。陆靖,保荐代表人,中国注册会计师(CPA),华中科技大学经济学硕士,2016年插手广发证券,处置投资银行营业,曾担任或次要参取了精测电子IPO、创智和宇IPO、中一科技IPO、威高骨科IPO,迪森股份并购,精测电子可转债等项目标工做,具有结实的专业根本和高度的敬业。金坤明,保荐代表人,办理学硕士,2014年插手广发证券,曾担任或次要参取的项目包罗广州酒家、百合资份IPO项目,以及燕塘乳业定向增发、好莱客公开辟行可转债、海南瑞泽严沉资产沉组等上市公司再融资或并购项目,具有丰硕的投资银行营业经验。2024年12月27日,广西梧州中恒集团股份无限公司(中恒集团)第十届董事会第二十四次会议审议通过《关于聘用王海润先生为公司总法令参谋的议案》。鉴于王祥怯先生已辞去公司总法令参谋职务,为加强公司法令合规扶植,连系公司现实工做需要,经公司董事会提名委员会提名,董事会同意聘用王海润先生为公司总法令参谋。任期自本次董事会审议通过之日起至第十届董事会届满之日止。王海润,男,1988年7月出生,大学本科,注册会计师、法令职业资历A证。曾任天健会计师事务所(特殊通俗合股)沉庆分所审计一部高级审计员;致同会计师事务所(特殊通俗合股)广西分所审计二部项目司理;兴业证券股份无限公司华南分公司(现深圳分公司)机构营业部项目司理兼广西分公司投行部副总司理;广西投资指导基金运营无限义务公司(现广西广投更始指导基金运营无限义务公司)投资营业部营业司理、投资营业部高级投资司理;广西国富立异股权投资基金办理无限公司风险节制部副总司理、投资核心副总司理;广西梧州中恒集团股份无限公司计谋成长部部长、本钱运营部部长,兼南宁中恒同德基金投委会委员、广西广投医药无限公司施行董事、董事长;广投医药健康财产集团投资运营部总司理、办公室/董事会办公室/党委办公室/党委宣传部从任;防城港广投置业无限公司施行董事;广西广投城市办事无限公司施行董事;广西广投医药健康财产集团无限公司副总司理、董事会秘书、总法令参谋、首席合规官;现任中恒集团董事、副总司理、董事会秘书、总法令参谋、首席合规官;沉庆莱美药业股份无限公司董事。鸿日达科技股份无限公司(鸿日达)于2024年12月26日召开了第二届董事会第十二次会议,审议通过了《关于聘用副总司理、董事会秘书的议案》。为公司日常工做有序开展,经公司董事长兼总司理田先生提名、董事会提名委员会资历审核通过,董事会同意聘用蔡飞鸣先生为公司副总司理、董事会秘书。蔡飞鸣先生:1976年出生,中国国籍,无境外永世,硕士研究生学历,已获得深圳证券买卖所颁布的董事会秘书培训证明。历任越秀企业集团司理、金鹰基金办理无限公司基金司理、大成国际资产办理无限公司基金司理、广东洪昌私募证券投资办理无限公司副总司理、广州鸿威投资无限公司董事、深圳市晨晖本钱投资无限公司合股人。蔡飞鸣先生于2024年11月插手公司,现任公司董事会秘书。火星人厨具股份无限公司(火星人)于近日收到保荐机构中信建投证券出具的《关于变动火星人公开辟行可转换公司债券持续督导保荐代表人的函》。陈杰先生因小我工做变更,中信建投现委派保荐代表人胡锦浩先生接替陈杰先生继续履行持续督导职责。本次变动后,公司持续督导保荐代表报酬楼黎航先生、胡锦浩先生。公司对陈杰先生正在公司2022年度向不特定对象刊行可转换公司债券及持续督导期间所做的工做暗示衷心感激!胡锦浩先生:硕士研究生学历,现任中信建投证券投资银行营业办理委员会副总裁,曾掌管或参取的项目有:申昊科技IPO、火星人IPO、格力博IPO、杰克股份非公开等,正在保荐营业执业过程中严酷恪守《证券刊行上市保荐营业办理法子》等相关,执业记实优良。近日,江苏吴西医药成长股份无限公司(江苏吴中)收到中山证券出具的《关于变动江苏吴中持续督导保荐代表人的通知》。原持续督导保荐代表人张邈因工做变更,不再担任公司2023年度向特定对象刊行A股股票项目标持续督导工做。现中山证券委派保荐代表人邹立远接替担任公司的持续督导保荐代表人。本次变动后,担任公司持续督导保荐代表报酬姜棋耀、邹立远。公司董事会对张邈密斯正在持续督导期间所做出的贡献暗示衷心感激!邹立远先生:保荐代表人,工商办理硕士,曾掌管或参取了乐通股份、郑州煤电等收购项目工做,具有较丰硕的投资银行营业经验,执业记实优良。交信(浙江)消息成长股份无限公司(消息成长)近日收到公司保荐机构粤开证券出具的《关于变动持续督导保荐代表人的函》。现因先生工做变更,不再担任公司持续督导的保荐代表人。为持续督导工做的有序进行,粤开证券委派申佩宜先生接替先生担任公司保荐代表人,继续履行持续督导职责。本次保荐代表人变动后,公司向特定对象刊行A股股票持续督导保荐代表报酬申佩宜先生和徐传胜先生,持续督导期至中国证券监视办理委员会和深圳证券买卖所的持续督导权利竣事为止。申佩宜先生,保荐代表人,硕士研究生学历,现就职于粤开证券并购营业部,曾掌管或参取的项目有:安佑生物IPO、九州风神IPO、风光园林北交所IPO、沈阳机床非公开辟行、国瓷材料非公开辟行、美年健康非公开辟行、斑斓生态非公开辟行、唐人神非公开辟行以及可转债、鼎峙股份严沉资产沉组、荣丰控股严沉盛达金属资本股份无限公司(盛达资本)于近日收到股权分置保荐机构安然证券股份无限公司出具的《关于改换持续督导保荐代表人的函》。安然证券授权的原持续督导保荐代表人韩鹏先生因工做变更缘由,不再担任公司的持续督导保荐工做,安然证券授权戴琳密斯接替担任公司的持续督导保荐代表人,继续履行保荐职责。本次保荐代表人变动后,公司股权分置的持续督导保荐代表报酬戴琳密斯。戴琳密斯,保荐代表人,法令职业资历,安然证券投资银行事业部高级产物司理,地方财经大律硕士,具有5年投行工做经验。曾参取波长光电IPO、华新环保IPO、润泽科技刊行股份采办资产并募集配套资金、博威股份新三板挂牌等项目。天域生物科技股份无限公司(天域生物)于近日收到中德证券出具的《关于改换天域生物持续督导保荐代表人的通知》。李皓鸣先生因小我工做变更缘由不克不及继续担任公司持续督导保荐代表人,为持续督导工做的有序进行,中德证券现委派粟帅先生接替李皓鸣先生担任持续督导保荐代表人。本次保荐代表人变动后,担任公司2020年非公开辟行A股股票项目持续督导工做的保荐代表报酬兰建州先生、粟帅先生。公司董事会对保荐代表人李皓鸣先生正在公司持续督导期间做出的贡献暗示衷心感激!粟帅先生,中德证券无限义务公司正式从业人员,保荐代表人,2013年起头处置投资银行营业,曾先后参取佳发教育、台沃农科、平和平静股份初次公开辟行股票并上市项目、塞力医疗公开辟行可转换公司债券项目、新天然气非公开辟行股票项目、新天然气严沉资产沉组项目、蓝润成长收购龙大肉食项目、湾区成长收购金财互联项目等,具有丰硕的投资银行营业经验。2024年12月17日,首航曲升机股份无限公司(首航曲升)股东海航航空集团无限公司(以下简称“海航航空集团”)取海南航投股权投资基金办理合股企业(无限合股)(以下简称“航投股权基金”)签订了《股份让渡和谈》,航投股权基金受让海航航空集团持有的首航曲升168,206,936股股份。本次让渡完成后,海航航空集团将持有首航曲升机706,128,984股,占公司总股本的34。95%。本次权益变更,系海航航空集团以特定事项和谈让渡体例出让部门首航曲升股份。让渡完成后,海航航空集团将持有公司股份706,128,984股,占公司总股本的34。95%;航投股权基金将持有公司股份168,206,936股,占公司总股本的8。33%。大连连城数控机械股份无限公司(连城数控)原持股10。28%的股东三亚兆恒私募基金办理合股企业(无限合股)-如东睿达股权投资基金合股企业(无限合股)减持完成。2024年12月9日至2024年12月24日期间减持2,334,996股,减持比例1。00%。当前持股比例9。28%。
华纬科技股份无限公司(华纬科技)股东浙江万安投资办理无限公司-浙江诸暨万泽股权投资基金合股企业(无限合股)(简称:万泽投资)打算正在通知布告披露之日起15个买卖日后的三个月内(即2024年10月16日-2025年1月15日)以集中竞价买卖体例或以大买卖体例减持公司股份不跨越5,200,000股,占总股本比例为2。8573%。公司于近日收到万泽投资出具的奉告函,按照本身放置,万泽投资拟提前终止本次减持打算,残剩股份2,047,642股不再继续减持。
减持前,恒烁半导体(合肥)股份无限公司(恒烁股份)股东合肥中安庐阳创业投资基金合股企业(无限合股)(简称:中安庐阳)持有公司股份4,693,557股,占总股本的5。68%。截至2024年12月30日,中安庐阳通过大买卖体例累计减持公司股份914,619股,占总股本的1。11%,本次减持打算曾经实施完毕。
减持前,厦门国贸投资无限公司(厦门国贸)持有江西省盐业集团股份无限公司(江盐集团)无限售前提畅通股38,897,893股,占总股本的6。05%。厦门国贸于2024年11月22日至2024年12月30日通过集中竞价买卖体例减持6,427,756股,价钱区间为8。85-9。47元/股;2024年11月25日至2024年12月30日通过大买卖体例减持3,213,880股,价钱区间为8。15-8。47元/股。截至2024年12月30日,厦门国贸现实通过集中竞价体例减持6,427,756股,取打算通过集中竞价体例减持数量上限6,427,760股相差4股,系细碎股未成交所致。
减持前,电动科技股份无限公司(电动)股东VV Cleantech (HK) Limited(VV Cleantech)持有公司23,458,808股,占总股本的3。97%;股东蔚度(嘉兴)投资办理合股企业(无限合股)(简称:蔚度嘉兴)持股11,283,652股,占总股本的1。91%。上述分歧步履人合计计持有公司股份34,742,460股,占总股本的5。89%。截至2025年1月3日,股东VV Cleantech及其分歧步履人蔚度嘉兴已通过大买卖及集中竞价体例减持公司股份5,252,973股,占总股本的0。89%,本次减持打算已实施完毕。
深圳中电港手艺股份无限公司(中电港)股东中国国有本钱风险投资基金股份无限公司(简称:国风投基金)打算通过集中竞价买卖体例和大买卖体例合计减持不跨越1,302,053股,即不跨越总股本的0。1713%;股东中电坤润一期(天津)股权投资合股企业(无限合股)(简称:中电坤润基金)和中电成长股权投资基金合股企业(无限合股)(简称:中电成长基金)打算通过集中竞价买卖体例减持合计不跨越1,831,337股,即不跨越总股本的0。2410%。中电坤润基金取中电成长基金为分歧步履人。截至目前,国风投基金通过集中竞价体例累计减持1,302,000股;中电坤润基金和中电成长基金通过集中竞价体例累计减持1,826,000股,前述减持打算已实施完成。
世纪恒通科技股份无限公司(世纪恒通)持股5%以上的机构股东君盛泰石股权投资核心(无限合股)(简称:君盛泰石)正在2024年11月20日至2024年12月31日期间通过大买卖的体例累计减持1,378,000股,占公司最新披露的剔除回购公用证券账户中股份数量后的总股本的1。41%,本次减持股份打算实施完成。
邢台纳科诺尔精轧科技股份无限公司(纳科诺尔)次要股东京津冀财产协同成长投资基金(无限合股)(持股9,600,000股,占比8。57%),打算减持不高于2,240,880股,占比不高于2%。减持前,甬矽电子(宁波)股份无限公司(甬矽电子)股东海宁齐鑫炜邦股权投资合股企业(无限合股)(简称:齐鑫炜邦)持有公司股份23,323,200股,占公司当前总股本的比例为5。71%。截至2025年1月3日,齐鑫炜邦正在本次减持打算期间通过集中竞价体例减持2,902,580股,占公司总股本的0。71%,本次减持打算已实施完毕。
减持前,中国国有本钱风险投资基金股份无限公司(国风投基金)持有中国船舶沉工股份无限公司(中国沉工)1,390,285,391股股份,占公司股份总数的6。10%。2024年12月24日,公司收到国风投基金《关于减持中国沉工股份成果的奉告函》,国风投基金累计减持26,625,700股,占总股本的0。12%。
中集车辆(集团)股份无限公司(中集车辆)持股5%以上股东安然本钱无限义务公司-上海太富祥中股权投资基金合股企业(无限合股)(简称:上海太富)、安然本钱无限义务公司-台州太富股权投资合股企业(无限合股)(简称:台州太富)通过集中竞价买卖和大买卖体例减持所持有公司部门A股股份,以及公司总股本削减导致其持股比例被动添加所致。本次权益变更后,上海太富持有本公司60,115,388股A股股份,占总股本的3。21%;台州太富持有本公司58,484,205股A股股份,占总股本的3。12%。上海太富、台州太富合计持有118,599,593股A股股份,占总股本的6。33%。
浙商证券股份无限公司(浙商证券)通过特定事项和谈让渡买卖体例受让的都城证券股份无限公司(都城证券)1,997,043,125股股份已于2024年12月26日完成过户登记。该买卖导致公司第一大股东发生变动,由中诚信任无限义务公司(简称:中诚信任)变动为浙商证券。后续浙商证券若共同董事会改组等体例可能成为都城证券的控股股东,浙商证券的现实节制人浙江省交通集团无限公司(简称:交投集团)可能成为都城证券的现实节制人。不存正在新增的分歧步履人。2024年12月27日,都城证券收到浙商证券转发的中国证券登记结算无限义务公司出具的《证券过户登记确认书》,确认浙商证券通过特定事项和谈让渡买卖体例受让的都城证券1,997,043,125股股份(占都城证券股份总数34。2546%)已于2024年12月26日完成过户登记。至此,浙商证券成为都城证券第一大股东;沉庆国际信任股份无限公司、天津沉信科技成长无限公司、沉庆嘉鸿盛鑫商贸无限公司、深圳市远为投资无限公司、深圳中峻投资无限公司、国华能源投资无限公司、同方立异投资(深圳)无限公司、嘉融投资无限公司不再持有公司股份。上述过户登记完成后,本次股东变动所涉股权变动买卖完成。
粤开证券近日收到中国证监会《关于同意粤开证券向专业投资者公开辟行公司债券注册的批复》(证监许可[2024]1906号),批复内容如下:一、同意公司向专业投资者公开辟行面值总额不跨越15亿元公司债券的注册申请。二、本次刊行公司债券应严酷按照报送深圳证券买卖所的募集仿单进行。三、该批复自同意注册之日起24个月内无效,公司正在注册无效期内能够分期刊行公司债券。四、自同意注册之日起至本次公司债券刊行竣事前,公司如发生严沉事项,应及时演讲并按相关处置。公司将按照相关法令律例和上述批复文件的要求正在公司股东大会的授权范畴内打点本次公司债券刊行的相关事宜,并及时履行消息披露权利。粤开证券于2024年12月26日召开第四届董事会第十七次会议。审议通过《关于向广州开辟区控股集团无限公司借入不跨越10亿元次级债权的议案》《关于粤开本钱倡议设立南昌高新区现代财产投资合股企业(无限合股)(暂命名)的议案》《关于调整公司固定收益自营度目标的议案》。同意公司向广开控股借入不跨越10亿元次级债权的联系关系买卖,本次签定的次级债权合同利率为浮动利率,采用单利计息,不计复利。相关浮动利率以一年期LPR为基准并加基点,且不跨越存续期次级债权合同利率,具体利率及还本付息体例按照市场环境,取广开控股协商确定。考虑公司现实运营环境及次级债权较次级债券敌手地契一、不具备流动性(持有期内无法让渡)等要素,本次联系关系买卖订价参考公司目前存续次级债权合同订价体例,取存续的次级债权合同订价体例连结分歧,对公司及公司股东的全体好处不会形成损害,相关价钱公允。同意由粤开本钱做为基金通俗合股人(GP)及施行事务合股人,取江西省现代财产指导基金(无限合股)、南昌高新招商集团无限义务公司指定从体,三方配合出资设立南昌高新区现代财产基金(暂命名),基金注册于江西省南昌市高新区;基金首期规模10亿元,粤开本钱通过自有资金出资不跨越4亿元(出资比例不跨越40%);由粤开本钱委派5名投资决策委员会委员搭建基金决策机构,由粤开本钱团队担任基金募投管退日常事务等;基金具体商定将以签订的合股和谈为准。按照目前最新的债券投资及实操环境,同意对度目标“固定收益自营投资度(总持仓DV01/固收自有资金总规模)”进行调整。渤海期货于2025年1月2日召开第四届董事会2025年第一次姑且会议,审议通过《关于修订渤海期货股份无限公司章程的议案》《关于提请召开渤海期货股份无限公司姑且股东大会的议案》《关于提上次级债权的议案》《关于估计公司2025年日常性联系关系买卖的议案》。为弥补净本钱,渤海期货于2022年12月向控股股东东北证券股份无限公司借入次级债权1亿元,刻日为5年1个月。基于公司运营办理需要,公司拟于2025年1月17日提前该笔次级债权1亿元本金及未付利钱。上述次级债权提前后,公司各项风险监管目标合适监管。公司向控股股东东北证券提上次级债权涉及联系关系买卖。2025年1月2日,公司第四届董事会2025年第一次姑且会议审议了《关于提上次级债权的议案》,因非联系关系董事不脚对折,该议案间接提交公司股东大会审议。福能期货股份无限公司第二届董事会第三十七次会议于2024年12月31日召开。审议通过《高级办理人员经停业绩查核及绩效薪酬环境的议案》《关于审议内部节制系统手册及相关主要的议案》《关于制定内部节制办理和修订合规办理法子等轨制的议案》《关于2024年度扶植取合规办理工做进展环境演讲的议案》。海通期货股份无限公司于2024年12月27日召开2024年第二次姑且股东大会,审议通过《关于修订股东会议事法则的议案》。中电投先融期货股份无限公司(先融期货)于2024年12月26日召开2024年第五次姑且股东大会,审议通过《关于修订公司董事会议事法则的议案》。内容请详见公司于2024年12月11日正在全国中小企业股份让渡系统指定消息披露平台披露的公司《董事会议事法则通知布告》(通知布告编号:2024-047号)。同创九鼎投资办理集团股份无限公司(九鼎集团)于2024年12月29日召开2024年第一次姑且股东大会,审议通过《关于估计2025年度公司日常性联系关系买卖的议案》、《关于联系关系买卖的议案》。2018年9月21日,开源证券取明德圣贤文化股份无限公司(明德圣贤)签定了《持续督导和谈书》,和谈对持续督导费的金额和领取时间做了明白商定。截至目前,明德圣贤已累计2年未按和谈商定向开源证券领取持续督导费用。经全国中小企业股份让渡系统无限义务公司同意,自2024年12月30日起,国元证券退出为宁波亚锦电子科技股份无限公司股票(证券简称:亚锦科技,证券代码:830806)供给做市报价办事。
经全国中小企业股份让渡系统无限义务公司同意,自2024年12月30日起,国元证券退出为沈阳龙科技股份无限公司股票(证券简称:麟龙股份,证券代码:430515)供给做市报价办事。
开源证券股份无限公司于2021年12月27日取浙江九州量子控股无限公司(九州量子)签定和谈,从九州量子处受让股票九州量子(证券代码:837638)300,000股。2024年12月25日,为了实现尽快对原有回售和谈的履约,开源证券取九州量子协商分歧,对上述商定做出如下变动:
恒投證券董事會欣然宣佈,於2024年12月25日,本公司、華融綜合投資(次要股東)及新華基金訂立增資協議,內容有關(此中包罗)(i)本公司同意以現金出資体例向新華基金注資人平易近幣399,999,999。75元,以持有新華基金經擴大註冊資本約52。99%股權;及(ii)華融綜合投資同意以現金出資体例向新華基金注資人平易近幣399,999,999。75元,以持有新華基金經擴大註冊資本約43。18%股權。增資事項完成後,新華基金的註冊資本將由人平易近幣217,500,000元添加至人平易近幣627,756,410元。本公司將繼續為新華基金的控股股東且新華基金財務業績將繼續並入本公司財務業績。於本通知布告日期,華融綜合投資擁有本公司全数已發行股本約21。88%的權益,故為次要股東。根據上市規則第14A。07條,新華基金(由華融綜合投資间接持有的30%受控公司)為華融綜合投資的聯繫人,故為本公司的關連人士。由於增資事項將導致本公司於新華基金的股權由約58。62%攤薄至約52。99%,因而,根據上市規則第14。29條,增資事項構成視做出售。
申万宏源(发布通知布告,于股东出格大会上通过决议案后,德勤•关黄陈方会计师行获委任为本公司的核数师,立即生效,任期至本公司下届股东周年大会竣事为止。中信金融资产(02799)发布通知布告,股份让渡和谈项下的所有先决前提已获告竣,以及出售事项已完成。出售事项完成后,公司持有及保留金租公司25。03亿股股份,占其已刊行股份的19。92%;金租公司成为公司联营企业,不再为公司的从属公司;及其财政业绩将不汇合并至集团财政报表。
海通恒信(01905)发布通知布告,定于2025年1月21日下战书2时正在中国上海召开姑且股东大会,次要议题为审议并核准变动核数师。董事会已于2024年12月23日决议且获公司审计委员会保举,聘用德勤关黄陈方会计师行和德勤华永会计师事务所(特殊通俗合股)担任公司2024年度境表里审计办事的外部审计机构。成志控股(发布截至2024年9月30日止年度业绩,该集团取得收益1。44亿港元,同比削减18。86%;公司具有人应占吃亏1007万港元,同比添加469%;每股吃亏1。26港仙。集团收益削减次要因为截至2023年9月30日止年度若干大型项目已根基落成及于截至2024年9月30日止年度开工及衔接的项目价值较低,令地基及地皮平整工程以及一般建建工程及相关办事的收益贡献削减。相关削减部门被年内所衔接项目数目添加而令其他建建工程及建建相关参谋办事的收益添加所抵销。2022年1月19日,国度税务总局六安经济手艺开辟区税务局出具“六开税简罚[2022]32号”《税务行政惩罚决定书(简略单纯)》,新正药业因2019年1月1日至2019年1月31日小我所得税(工资薪金所得)未按期进行申报,被罚款50元。2022年5月9日,国度税务总局市大兴区税务局第一税务所向枫叶宠物出具《税务行政惩罚决定书(简略单纯)》(京兴一税简罚[2022]908号),因枫叶宠物2021年1月1日至2021年12月31日未按的刻日向从管税务机关申报小我所得税(工资薪金所得),被处以300元人平易近币的罚款。2023年5月6日,大兴百奥通过国度税务总局市电子税务局自帮接管行政惩罚,因大兴百奥2023年1月1日至2023年6月30日未按的刻日向从管税务机关申报房产税、城镇地盘利用税,被处以100元人平易近币的罚款。谢超:保荐代表人,2017年起头处置投资银行工做,2020年注册为保荐代表人。曾参取广东骏亚IPO、广东骏亚严沉资产沉组、四会富仕IPO、金轮股份公开辟行可转债、兴森科技公开辟行可转债、明阳电2020年向不特定对象刊行可转债等项目,以及多家公司的改制工做。徐杰,保荐代表人,2005年起头处置投资银行工做,2008年注册为保荐代表人。曾参取云铝股份公开增发、东方海洋非公开辟行、蓝星清洗严沉资产沉组、兴森科技IPO、兴蓉投资配股、金轮股份IPO、兴森科技非公开辟行、金轮股份严沉资产沉组、景旺电子IPO、盛弘股份IPO、广东骏亚IPO、金轮股份公开辟行可转债、四会富仕IPO、明阳电2020年向不特定对象刊行可转债等项目,以及多家公司的改制工做,具有丰硕的投资银行营业经验。
演讲期内,公司全资子公司定颖电子(昆山)无限公司(简称:昆山定颖)存外行政惩罚,但均不属于严沉违法违规。宋心福先生,华泰结合证券投资银行营业线年起头处置投资银行营业,担任和参取了恒顺醋业(600305)向特定对象刊行股票项目、楚江新材(002171)公开辟行可转换公司债券项目、精研科技(300709)初次公开辟行股票项目、测绘股份(300826)初次公开辟行股票项目、航亚科技(688510)初次公开辟行股票项目、孩子王(301078)初次公开辟行股票项目等。陈嘉先生,华泰结合证券投资银行营业线施行总司理、保荐代表人,2008年起头处置投资银行营业,担任和参取了江苏)初次公开辟行股票项目、鹏鹞环保(300664)初次公开辟行股票项目、双一科技(300690)初次公开辟行股票项目、大烨智能(300670)初次公开辟行股票项目、新联电子(002546)初次公开辟行股票项目、商络电子(300975)向不特定对象刊行可转债项目、润泽科技(300442)沉组上市项目,以及江苏新能(603693)、江苏)等上市公司刊行股份采办资产项目。吴莹密斯,华泰结合证券投资银行营业线高级司理、保荐代表人,2021年起头处置投资银行营业,担任和参取了恒顺醋业(600305)向特定对象刊行股票并上市项目、升辉新材从板IPO项目等。
无锡市生态局于2021年1月29日做出锡山环罚决[2021]29号惩罚。因德力佳纷歧般运转大气污染防治设备,以逃避监管的体例排放大气污染物。罚款150,000元。市昌平区税务局第一税务所于2021年5月30日做出京昌一税简罚[2021]357号惩罚。因德力佳增速机2020年11月1日至2020年11月30日小我所得税(工资薪金所得)未按期进行申报,罚款200元。
2020年12月29日,岳阳市消防救援支队向刊行人出具《责令期限整改通知书》,要求刊行人就消防监视查抄中发觉的问题于2021年1月15日前完成整改。刊行人对此进行了积极整改并于2021年1月12日向岳阳市消防救援支队递交了书面整改环境报告请示材料。2021年3月23日,岳阳市消防救援支队做出“岳(消)行罚决字〔2021〕0016号”《行政惩罚决定书》,处以罚款0。50万元。刊行人收到《行政惩罚决定书》后及时缴纳了罚款,并取得了岳阳市消防救援支队对于上述惩罚不属于严沉违法行为的证明。2020年12月,按照上海浦江海关出具的《行政惩罚决定书》(沪浦江关缉违字[2020]0088 号),海关经判定认定此中一台增压器为进口固体废料。就前述行政惩罚事项,公司2020年12月18日收到了上海浦江海关出具的《行政惩罚决定书》(沪浦江关缉违字[2020]0088号),公司于同日缴纳了1,000元罚款,并将上述固体废料退运出境。
康恒溢先生:现任中信证券投资银行办理委员会副总裁、保荐代表人。曾担任或做为焦点人员参取了青岛食物(001219。SZ)初次公开辟行股票并上市项目、丰高材(300243。SZ)向不特定对象刊行可转换公司债券项目、瑞丰高材(300243。SZ)向特定对象刊行股票项目、沃太能源股份无限公司初次公开辟行并上市项目等。丁萌萌密斯:现任中信证券投资银行办理委员会副总裁、保荐代表人。曾担任或做为焦点人员参取了菜百股份(605599。SH)、永兴材料(002756。SZ)、艾华集团(603989。SH)、梦金园黄金珠宝集团股份无限公司(、乾元浩生物股份无限公司等初次公开辟行并上市项目;佳禾食物(605300。SH)、新纶新材(002341。SZ)、申达股份(600626。SH)、控股(600186。SH)等非公开辟行项目。李心予先生:现任中信证券投资银行办理委员会高级司理。曾做为项目焦点参取了佳禾食物(605300。SH)向特定对象刊行A股股票项目等。
1,涉及从体:瑞卡德。惩罚机关:常熟市董浜镇人平易近(苏苏常)应急罚﹝2021﹞650号。(1)2021年9月15日,因未照实记实平安出产教育和培训环境,违反了《中华人平易近国平安出产法》第二十五条第四款的,惩罚款38,750元;(2)同日,因违反操做规程或者平安办理功课,违反了《平安出产违法行为行政惩罚法子》第四十五条的,惩罚款25,500元;(3)同日,因未取承包单元签定特地的平安出产办理和谈或者未正在承包合同中明白各自的平安出产办理职责、或者未对承办单元的平安出产同一协调、办理,违反了《中华人平易近国平安出产法》第四十六条第二款的,惩罚款38,750元;按照《平安出产违法行为行政惩罚法子》第五十:“出产运营单元及其相关人员分歧的法令,有两个以上该当赐与行政惩罚的平安出产违法行为的,平安监管监察部分该当合用分歧的法令,别离裁量,归并惩罚”,惩罚款103,000元。2,涉及从体:利来汽配。惩罚机关:常熟市交通运输局常熟市交道罚字[2021]00765号。2021年11月26日,因货车道运输证过期未年审,违反了《江苏省道运输条例》(江苏省第十一届常委会通知布告第123号)第十的,惩罚款1,000元。3,涉及从体:利来星辰。惩罚机关:姑苏工业园区人力资本和社会保障局苏园人社察罚字﹝2021﹞第3号2021年12月10日,因违反耽误劳动者工做时间,违反了《中华人平易近国劳动法》第三十六条、第三十八条、第四十一条之,被责令整改,并惩罚款141,500元。4,涉及从体:斯迪兰德。惩罚机关:南京市溧水区应急办理局(苏宁溧)应急罚﹝2022﹞13号2022年3月18日,因某员工正在维修车间现场正正在处置电焊功课,未取得特种功课证书、危化品存储区域内未按照物料特征设置可燃气体报警安拆,违反了《中华人平易近国平安出产法》第三十条第一款的,被责令整改,并别离惩罚款12,000万和6,000元,合计18,000元。5,涉及从体:利来汽配。惩罚机关:常熟市董浜镇人平易近(苏苏常)应急罚﹝2022﹞404号(1)2022年7月6日,因叉车司机A驾驶叉车卸货功课未系平安带、外来司机B卸货未佩带平安帽、叉车司机C驾驶叉车平安帽帽带未系且未系平安带,违反了《平安出产违法行为行政惩罚法子》第四十五条的,被责令整改,并惩罚款28,500元;(2)同日,因1,250吨压力机地坑处未无限空间较大风险奉告牌及平安警示标识,违反了《中华人平易近国平安出产法》第三十五条的,被责令整改,并惩罚款12,000元;按照《平安出产违法行为行政惩罚法子》第五十:“出产运营单元及其相关人员分歧的法令,有两个以上该当赐与行政惩罚的平安出产违法行为的,平安监管监察部分该当合用分歧的法令,别离裁量,归并惩罚”,本惩罚归并惩罚款45,500元。6,涉及从体:利来汽配。惩罚机关:常熟市交通运输局常熟市交道罚字[2022]00428号。2022年7月12日,因货车道运输证过期未年审,违反了《江苏省道运输条例》(江苏省第十一届常委会通知布告第123号)第十的,惩罚款1,000元。7,涉及从体:斯迪兰德。惩罚机关:南京市生态局宁环罚﹝2022﹞17158号。2022年10月17日,因未供给环评审批手续,未供给项目存案表,违反了《中华人平易近国影响评价法》第二十五条的,被责令整改,并惩罚款27,000元。8,涉及从体:利来汽配。惩罚机关:常熟市消防救援大队苏熟消行罚决字﹝2022﹞第5169号、第5170号。(1)2022年11月28日,因3个应急照未连结无缺无效,违反了《中华人平易近国消防法》第十六条第一款第二项的,被责令整改,并惩罚款10,000元;(2)同日,因1#和5#车间之间,防火间距被货色占用,违反了《中华人平易近国消防法》第二十八的,被责令整改,并惩罚款30,000元。9,涉及从体:利来汽配。惩罚机关:常熟市体裁广电和旅逛局常体裁旅罚字﹝2023﹞4号。2023年4月10日,因未经著做权人许可,复制其(软件)做操行为,违反了《中华人平易近国著做权法》第五十第一项的,并惩罚款75,000元。10,涉及从体:安徽捷步。惩罚机关:六安市统计局六统罚决字[2023]9号。2023年8月29日,安徽捷步因报送的统计目标数据存正在差错,违反了《中华人平易近国统计法》第七条和《中华人平易近国统计法实施条例》第四条第三款的,按照《中华人平易近国统计法》第四十一条第一款第(二)项、第二款,对安徽捷步处以5,800元罚款的行政惩罚。本次广东正扬传感科技股份无限公司初次公开辟行股票并正在从板上市项目具体担任保举的保荐代表报酬杨铭和叶余宽。其保荐营业执业环境如下:杨铭先生,工商办理硕士,保荐代表人,中国注册会计师,英格兰及威尔士特许会计师,掌管或参取了铂力特、华润材料、华宝新能等IPO项目;柳工可转债、歌尔股份可转债、奥瑞金可转债、北陆药业可转债、安诺其非公开等再融资项目;华东沉机收购润星科技、奋达科技收购富诚达、柳化股份破产沉整等并购沉组项目;比来3年内未被中国证监会采纳过监管办法,未遭到过证券买卖所公开和中国证券业协会自律处分。叶余宽先生,金融硕士,保荐代表人,参取完成了华特气体、中望软件、华宝新能、华润材料等IPO项目;柳工转债等再融资项目;华东沉机收购润星科技等并购沉组项目;比来3年内未被中国证监会采纳过监管办法,未遭到过证券买卖所公开和中国证券业协会自律处分。本次广东正扬传感科技股份无限公司初次公开辟行股票项目标协办报酬丁嘉文,其保荐营业执业环境如下:丁嘉文先生,工学硕士,曾任华泰证券A+H汽车行业阐发师;正在2019机构投资者IIChina卖方阐发师评选中,获得汽车和汽车零部件行业中国区第一名,海外区第五名;正在2018年机构投资者大中华区最佳阐发师(Institutional InvestorAll-ChinaResearch)评选中,做为团队焦点获得汽车取配件行业第二名;做为保荐营业执业人员曾参取完成了柳工可转债项目。
2021年11月19日,刊行人子公司山东正扬因2021年1月1日至2021年1月31日小我所得税(工资薪金所得)未按期进行申报,被简略单纯法式惩罚人平易近币100元。中信证券指定王伟、屠晶晶为广州瑞立科密汽车电子股份无限公司初次公开辟行股票并正在从板上市项目标保荐代表人;指定王昭辉为项目协办人,指定李阳、齐玉祥、陈俊杰、蒋宏图、陈才泉为项目组其他。王伟先生,现任中信证券投资银行办理委员会高级副总裁,硕士学历、保荐代表人,曾担任或参取的次要项目有:康为世纪科创板IPO、苏文电能创业板IPO、华脉科技从板IPO、苏文电能非公开辟行、维尔利可转债、索普集团可交债、悦达投资现金收购等项目。屠晶晶密斯,现任中信证券投资银行办理委员会总监,硕士学历、保荐代表人,曾担任或参取的次要项目有:长青科技IPO、鸿泉物联科创板IPO、三友医疗科创板IPO、武进不锈从板IPO、泰格医药创业板IPO、亚玛顿中小板IPO、常宝股份中小板IPO、涧光股份从板IPO、立昂微非公开辟行、金能科技非公开辟行、士兰微非公开辟行、泰格医药非公开辟行、亿晶光电借壳上市等项目。项目协办人王昭辉先生,现任中信证券投资银行办理委员会高级司理,硕士学历,曾担任或参取的次要项目有:明月镜片创业板IPO、涧光股份从板IPO、中淳高科从板IPO、金陵药业向特定对象刊行股票、天瑞仪器现金收购等项目。
2021年5月24日,扬州市生态局向扬州胜赛思做出《行政惩罚决定书》(扬环罚[2021]04-84号),因扬州胜赛思存正在如下行为:扬州胜赛思的年产2200万件的汽车策动机铝镁合金铸件出产项目于2019年11月建成并投入出产,扬州市生态局相关人员进行现场查抄时发觉该项目正正在出产运转过程中,压铸废气未扶植收集处置设备,且该扶植项目配套扶植设备未履行完工验收。扬州胜赛思的前述行为违反了《扶植项目办理条例》第十五条的,根据《扶植项目办理条例》第二十第一款的,扬州市生态局责令扬州胜赛思更正违法行为,并惩罚款26万元。中信证券指定李锐、王嘉宇为新广益初次公开辟行股票并正在创业板上市项目标保荐代表人;指定洪卉中为项目协办人;指定吴曦、郭伟健、屈皓冉为项目组其他。李锐,男,保荐代表人,现任中信证券投资银行办理委员会高级副总裁,曾担任或参取了新莱福、因赛集团、荣之联、海量数据等IPO项目;跨境通、英飞拓等非公开辟行股票项目;明家结合收购金源互动、跨境通收购全球易购、中南文化收购极光科技等王嘉宇,男,保荐代表人,现任中信证券投资银行办理委员会高级副总裁,曾担任或参取了汇中股份、汇金股份、禾丰牧业、若羽臣等IPO项目;跨境通、英飞拓、朗姿股份等上市公司非公开辟行股票项目;跨境通、华凯易佰等上市公司严沉资产沉组项目。洪卉中,女,现任中信证券投资银行办理委员会高级司理,曾参取了爱玛科技IPO、国光电气IPO、泰坦科技IPO、圣邦股份严沉资产沉组、新莱福IPO、昆仑太科IPO等项目。
忻健伟先生:国泰君安投资银行部高级施行董事、保荐代表人。曾掌管或参取的项目包罗亿华通IPO、敏芯股份IPO、红蜻蜓IPO、当代缘IPO、日发精机非公开辟行、海翔药业非公开、长园集团严沉资产沉组、金冠电气严沉资产沉组等项目,处置投资银行营业跨越12年,具有丰硕的投行营业经验。朱哲磊先生:国泰君安投资银行部施行董事,保荐代表人。曾掌管或参取的项目包罗铜冠铜箔IPO、万盛股份非公开辟行、浦发银行公开辟行可转换公司债券、长江证券公开辟行可转换公司债券、东方雨虹公开辟行可转换公司债券、浦发银行非公开辟行、铜陵有色严沉资产沉组等项目,处置投资银行营业跨越8年,具有丰硕的投行营业经验。国泰君安指定张现做为本次刊行的项目协办人。国泰君安指定秦磊、张翼、邓超、王浩旻、汪伟勃、吴一昊、李永月、胡铅杰、王晓雪、白文轩、周冠骅做为本项目标项目组。张现先生:国泰君安投资银行部营业董事,保荐代表人,曾从办或参取的项目包罗万帮能源IPO、长园集团可转债、海翔药业可转债、金冠股份严沉资产沉组、我爱我家严沉资产沉组、大康农业海外并购等项目,处置投资银行营业跨越8年,具有丰硕的投行营业经验。
2022年6月6日,国度市场监视办理总局向结合动力出具《行政惩罚决定书》(国市监惩罚[2022]43号),因结合动力取车和家汽车科技无限公司(以下简称“车和家”)设立合营企业常州汇想新能源汽车零部件无限公司,结合动力取车和家道表里停业额合计达到《国务院关于运营者集中申报尺度的》第的申报尺度,结合动力取车和家未及时就此事项进行申报,违反《反垄断法》第二十一条,国度市场监视办理总局做出罚款30万元的行政惩罚。周浩先生:国信证券投资银行事业部施行副总司理,保荐代表人。2008年插手国信证券处置投资银行工做,先后参取完成了长盈细密、中海达、煌上煌、歌力思、姑苏龙杰和菲菱科思初次公开辟行股票项目,正邦科技、和而泰、长盈细密、比亚迪非公开辟行股票项目,新疆长盈可互换公司债券项目,和而泰公开辟行可转债项目,长盈细密向特定对象刊行股票项目,德联集团向特定对象刊行股票项目。杨家林先生:国信证券投资银行事业部施行副总司理,保荐代表人。2007年插手国信证券处置投资银行工做,先后参取完成了中南沉工、华夏内配、德联集团、歌力思和菲菱科思等初次公开辟行股票项目,德联集团非公开辟行股票项目,长盈细密向特定对象刊行股票项目,德联集团向特定对象刊行股票项目。魏祎密斯:国信证券投资银行事业部高级司理,理学硕士。2020年插手国信证券处置投资银行工做,先后参取完成了长盈细密向特定对象刊行股票项目,菲菱科思初次公开辟行股票等项目。
宏,保荐代表人,2015年插手广发证券处置投行营业。曾担任或参取三雄极光IPO项目、东箭科技IPO项目、瑞松科技IPO项目、侨鑫集团公司债券、广州国发公司债券、长隆集团公司债券等多个项目,以及参取了广盐股份等多家企业的改制上市工做,具有优良的敬业以及丰硕的投行从业经验。成燕,保荐代表人,1999年插手广发证券投资银行部,具有20年以上IPO、再融资、兼并收购等本钱市场从业经验,曾掌管及参取粤水电的改制、及上市申报工做,达意隆非公开辟行股票项目,普邦股份IPO、非公开辟行项目及刊行股份采办资产项目,智光电气刊行股份采办资产项目,贵研铂业配股项目,龙佰集团非公开辟行项目,分众传媒借壳七喜股份项目,明道灯光IPO项目,视源股份IPO以及定增项目,美迪西科创板IPO以及定增项目,南网能源IPO项目等,具有丰硕的投行从业经验和高效的团队办理能力。程雅,保荐代表人,具备7年以上投资银行从业经验,曾参取或者担任佛朗斯科创板IPO项目、宏景科技创业板IPO项目、视源股份非公开辟行项目、保利长大央企混改项目及鑫梓润、品聚收集保举挂牌项目等,具备较为丰硕的投行营业经验。
强强先生,国泰君安证券投资银行部施行董事,办理学硕士,保荐代表人;先后加入天元集团IPO、欧派家居IPO、铭利达IPO、中航机电非公开项目,欧派家居可转债、高雅股份严沉资产沉组项目,达华智能严沉资产沉组项目、中航机电可转债等项目。截至本上市保荐书出具之日,强强先生除担任本项目标签字保荐代表人外,担任签字保荐代表人的正在审项目有深圳市首航新能源股份无限公司初次公开辟行股票并正在创业板上市项目。强强先生正在保荐营业执业过程中严酷恪守《证券刊行上市保荐营业办理法子》等相关,执业记实优良。曾晨先生,国泰君安证券投资银行部营业董事,金融学硕士,保荐代表人;先后参取中国工商银行非公开辟行境内优先股,银行二级本钱债,万润科技严沉资产沉组、中瑞实业公司债,铭利达IPO等项目。截至本上市保荐书出具之日,曾晨先生无做为签字保荐代表人的正在审项目。曾晨先生正在保荐营业执业过程中严酷恪守《证券刊行上市保荐营业办理法子》等相关,执业记实优良。夏祺先生,国泰君安证券投资银行部施行董事,会计学硕士,保荐代表人;先后参取所从板欧派家居IPO、深交所从板天元股份IPO、深交所创业板铭利达IPO、深交所从板科凡家居IPO、所从板欧派家居可转债、深交所创业板铭利达可转债、深交所从板国风新材非公开、深交所从板天音控股严沉资产沉组、深交所从板三圣股份严沉资产沉组。
2024年8月,因执业行为不合适《中国注册会计师执业原则》的相关,中国证券监视办理委员会广东监管局做出《关于对信永中和会计师事务所(特殊通俗合股)、贺春海、吴瑞玲采纳出具警示函办法的决定》([2024]124号),对公司董事贺春海采纳出具警示函的监视办理办法。针对上述事项,2024年11月,深圳证券买卖所做出《关于对信永中和会计师事务所(特殊通俗合股)、贺春海、吴瑞玲的监管函》(公司部监管函[2024]174号)。赵华:2009年起处置投资银行营业,具有证券从业资历和保荐代表人资历,曾担任银江股份2015年非公开辟行股票、万马股份2017年非公开辟行股票、浙江交科2020年公开辟行可转换公司债券项目保荐代表人,以及兴源2015年严沉资产沉组、兴源2017年严沉资产沉组、围海股份2017年严沉资产沉组、汉嘉设想2019年严沉资产沉组项目从办人。周旭东:2001年起处置投资银行营业,具有证券从业资历和保荐代表人资历,曾担任顺鑫农业2004年配股、华菱管线年可转换公司债券、津滨成长2006年非公开辟行股票、国恒铁2009年非公开辟行股票、大东南2010年和2011年非公开辟行股票、安纳达2011年非公开辟行股票、江特电机2014年非公开辟行股票、汇隆新材2022年度以简略单纯法式向特定对象刊行股票、得邦照明2017岁首年月次公开辟行股票、汉嘉设想2018岁首年月次公开辟行股票、越剑智能2020岁首年月次公开辟行股票、杭州柯林2021岁首年月次公开辟行股票、汇隆新材2021岁首年月次公开辟行股票、镇洋成长2021岁首年月次公开辟行股票项目保荐代表人,以及向日葵2012年非公开辟行公司债券、银江股份2013年严沉资产沉组、兴源2015年严沉资产沉组、华数传媒2020年严沉资产沉组项目从办人。
:现任东方证券营业总监,保荐代表人,硕士研究生学历,曾就职于光大证券,2022年插手东方证券,具备较为丰硕的投资银行工做及项目经验。2012年起处置投资银行营业,参取爱普股份、德尔股份、秦森园林、泰坦科技的IPO工做、爱普股份非公开辟行工做、2019年新华联可互换债券的申报和刊行,以及参取了上海亿格、腾盛智能、无锡晶海、贺斯特、上海君屹、以及泰坦科技等的新三板挂牌工做。杨扬:现任东方证券营业总监,保荐代表人,中国注册会计师、特许金融阐发师,硕士研究生学历。曾先后就职于毕马威企业征询(中国)无限公司、中泰证券股份无限公司、光大证券股份无限公司。2022年插手东方证券,具备较为丰硕的投资银行工做及项目经验。曾参取联科科技、溜溜果园IPO,远茂股份、一彬科技公开辟行并正在精选层挂牌,弗尔赛、凯诘电商、华夏飞机、天舜食物新三板保举挂牌及定向增发等项目。叶圣超:现任东方证券营业副总监,中国注册会计师,硕士研究生学历,具有3年投资银行经验及5年审计职业经验,曾先后就职于安永华明会计师事务所(特殊通俗合股)上海分所、光大证券股份无限公司。2022年插手东方证券,具备较为丰硕的投资银行工做及项目经验。掌管或参取过复星医药、巨星医疗科技、纸业等大型集团审计项目以及雅莹集团IPO项目等。
郭家兴先生:保荐代表人,硕士研究生学历,现任中信建投证券投资银行营业办理委员会高级副总裁,曾掌管或参取的项目有:新光光电科技股份无限公司初次公开辟行股票并正在科创板上市项目、锋尚世纪文化传媒股份无限公司初次公开辟行股票并正在创业板上市项目、中亦安图科技股份无限公司初次公开辟行股票并正在创业板上市项目、姑苏浩辰软件股份无限公司初次公开辟行股票并正在科创板上市项目;同有飞骥科技股份无限公司严沉资产沉组项目;歌尔股份无限公司公开辟行可转换公司债券项目;山东得利斯食物股份无限公司非公开辟行股票项目;旋极消息手艺股份无限公司股权激励财政参谋项目等。辰先生:保荐代表人,中国注册会计师,本科学历,现任中信建投证券投资银行营业办理委员会总监,曾掌管或参取的项目有:新光光电科技股份无限公司初次公开辟行股票并正在科创板上市项目、锋尚世纪文化传媒股份无限公司初次公开辟行股票并正在创业板上市项目、拉卡拉领取股份无限公司初次公开辟行股票并正在创业板上市项目、中亦安图科技股份无限公司初次公开辟行股票并正在创业板上市项目、姑苏浩辰软件股份无限公司初次公开辟行股票并正在科创板上市项目、泰凌微电子(上海)股份无限公司初次公开辟行股票并正在科创板上市项目;成都高新成长股份无限公司非公开辟行股票项目;歌尔股份无限公司公开辟行可转换公司债券项目;无锡华东沉型机械股份无限公司严沉资产沉组项目、陕西扶植机械股份无限公司严沉资产沉组项目、甘肃盛达集团股份无限公司收购甘肃皇台酒业股份无限公司项目等。李书春先生:中国注册会计师,本科学历,现任中信建投证券投资银行营业办理委员会高级副总裁,曾掌管或参取的项目有:新光光电科技股份无限公司初次公开辟行股票并正在科创板上市项目、锋尚世纪文化传媒股份无限公司初次公开辟行股票并正在创业板上市项目、中亦安图科技股份无限公司初次公开辟行股票并正在创业板上市项目、姑苏浩辰软件股份无限公司初次公开辟行股票并正在科创板上市项目;同有飞骥科技股份无限公司严沉资产沉组项目、旋极消息手艺股份无限公司严沉资产沉组项目;甘肃皇台酒业股份无限公司恢复上市项目等。
2023年8月23日,国度税务总局南通市税务局第三税务出具《税务行政惩罚决定书(简略单纯)》(通税三分简罚[2023]7888号),因强一半导体(南通)无限公司(简称:南通强一)未按期申报小我所得税,对南通强一罚款50元。2023年8月23日,国度税务总局南通市税务局第三税务出具《税务行政惩罚决定书(简略单纯)》(通税三分简罚[2023]7889号),因南通强一未按期申报小我所得税,对南通强一罚款50元。2023年8月25日,国度税务总局南通市税务局第三税务出具《涉税消息查询成果奉告书》。许梦燕密斯:现任兴业证券投资银行总部资深司理,硕士、保荐代表人。曾参取长利新材IPO项目及多家拟上市企业的上市工做,具有结实的经济、金融和财政理论根本和丰硕的企业改制、股票刊行上市、资产沉组、收购兼并等本钱运做经验。金晓锋先生:现任兴业证券投资银行总部董事副总司理,硕士、保荐代表人。曾参取多家拟上市企业的上市工做。曾掌管或参取力合微(688589。SH)IPO项目、新凤鸣(603225。SH)IPO项目、长利新材IPO项目、新凤鸣(603225。SH)公开辟行可转换公司债券项目、华意压缩(000404。SZ)公开配股项目、晶盛机电(300316。SZ)非公开辟行股票项目。具有的经济、金融和财政理论根本和丰硕的企业改制、股票刊行上市、资产沉组、收购兼并等本钱运做经验。
(一)对天溯计量行政惩罚。2021年12月30日,庆阳市市场监视办理局出具《行政惩罚决定书》(庆市监罚[2021]21号),该局认为天溯计量正在未取得计量授权的环境下针对庆阳市查验检测机构普遍开展计量校准营业;而且天溯计量用于计量校准的尺度器具不具备及格的校准证书,不克不及满脚量值传送的根基要求;还存正在向客户出具的演讲削减、脱漏检定尺度所涉应检未检项目,且未列明应列明可溯源的校准用计量器具的环境。该局认为,天溯计量以营利为目标利用不及格计量器具进行计量校准的行为,违反了当时合用的《计量监视办理条例》第七条第四项,天溯计量7件违法计量器具、1件违法尺度物质,并罚款3万元。(二)对中测计量的行政惩罚。2022年4月25日,深圳市监局宝安监管局向中测计量出具《行政惩罚决定书》。该局认为中测计量存正在利用未经查核及格的计量尺度器具开展计量校准办事、利用未经强制检定的计量尺度器具开展计量校准办事的行为,违反了《深圳经济特区计量条例》第十一条、第十,因而责令中测计量当即更正违法行为、遏制开展相关校准办事六个月,并罚款1万元。
钵施然因正在2020年向统计局工业总产值存正在差错,乌苏市统计局出具《行政惩罚决定书》(乌统执罚决字(2021)第03号),对钵施然处于并罚款10,000元的惩罚。2022年1月4日,乌苏市统计局《专项证明》,认为钵施然可以或许积极共同整改并按时交纳罚款,且违法行为情节轻细,故该局认为上述事项不属于严沉违法违规的景象,上述惩罚不属于严沉惩罚。2021年3月18日,乌苏市卫生健康委员会出具“乌卫职当罚〔2021〕第001号”《就地行政惩罚决定书》,载明因刊行人未按照成立、健全包罗职业病防护用品配备、发放、取改换等记实的职业卫生档案材料,赐与刊行人的行政惩罚,同时责令期限更正。
王勍然:浙江大学办理学硕士、保荐代表人,曾掌管或参取万盛股份、浙江仙通、浙江外事、车头制药、万控智制等IPO项目,海亮股份、新界泵业、福莱特、沪宁股份等上市公司再融资项目,以及海亮股份、万盛股份、诺力股份等严沉资产沉组项目,具有丰硕的投资银行营业经验。正在上述项目标保荐及持续督导执业过程中,王勍然严酷恪守《保荐营业办理法子》等相关,执业记实优良。刘爱锋:上海财经大学会计硕士,保荐代表人,曾参取天岳先辈、华生科技、海利尔等IPO项目,沪宁股份再融资项目,具备必然的投资银行营业经验。正在上述项目标保荐及持续督导执业过程中,刘爱锋严酷恪守《保荐营业办理法子》等相关,执业记实优良。国泰君安指定蒋怯、赵晋、陈旭婕、刘学辉做为元创股份本次公开辟行的项目组,此中陈旭婕为项目协办人。陈旭婕,伦敦经济学院会计学硕士,次要参取元创股份的改制、工做,聚合顺上市公司再融资项目,具备必然的投资银行营业经验。正在上述项目标保荐及持续督导执业过程中,陈旭婕严酷恪守《保荐营业办理法子》等相关,执业记实优良。
公司现任总司理郑啸正在自有室第拆修过程中因正在未取得扶植工程规划许可证的环境下扩建衡宇(扩建总面积23平方米),收到三门县分析行政法律局于2023年4月25日出具的《行政惩罚决定书》(台三综执[2021]罚决字第11-0027号),惩罚内容为:(1)处扶植工程制价6%的罚款,计人平易近币1,126元;(2)扩建部门衡宇违法收入人平易近币23,644元。傅清怡:本项目保荐代表人,金融学硕士,保荐代表人,海通证券投资银行部副总裁。2015年起头处置投资银行营业,曾担任或参取风语建(603466)IPO项目、日播时髦(603196)IPO项目、锦浪科技(300763)可转债项目等,具有多年证券本钱审计及投资银行从业经验,执业记实优良。颜海:本项目保荐代表人,办理学学士,保荐代表人,具有注册会计师资历,海通证券投资银行部高级副总裁。2015年起头处置投资银行营业,曾担任或参取洪通燃气(605169)IPO以及多家公司股改取前期等,具有多年证券本钱审计及投资银行从业经验,执业记实优良。许国栋:本项目协办人,保荐代表人,具有注册会计师资历、法令职业资历、税务师资历,海通证券投资银行部副总裁。2020年起头处置投资银行营业,具有多年证券本钱审计及投资银行从业经验,执业记实优良。
2024年1月16日,宁波市镇海区应急办理局做出镇海应急罚决[2023]第000135号《行政惩罚决定书》,刊行人子公司宁波华业因未对承租单元宁波红菱加热设备无限公司的平安出产同一协调、办理,签有平安办理和谈,未见按期查抄记实,违反了《中华人平易近国平安出产法》第四十九条第二款的,被处以罚款人平易近币3万元。张冠宇密斯:保荐代表人,硕士研究生学历,现任中信建投证券投资银行营业办理委员会总监,曾掌管或参取的项目有:航天南湖IPO项目、燕东微IPO项目、中国茶叶IPO项目、华岭股份IPO项目、航天长峰非公开辟行股票项目、航天彩虹非公开辟行股票项目、中粮糖业非公开辟行股票项目、中科曙光可转债项目、中矿资本可转债项目、华夏特钢严沉资产沉组项目、航天成长严沉资产沉组项目、中国电建严沉资产沉组项目、相信电气严沉资产沉组项目、城乡严沉资产沉组项目等。做为保荐代表人现正在尽职保举的项目有:无。正在保荐营业执业过程中严酷恪守《证券刊行上市保荐营业办理法子》等相关,执业记实优良。赵凤滨密斯:保荐代表人,硕士研究生学历,现任中信建投证券投资银行营业办理委员会施行总司理,曾掌管或参取的项目有:三柏硕IPO项目、华岭股份IPO项目、长盈通IPO项目、中国核建IPO项目、中国电建IPO项目、大豪科技IPO项目、纽威股份IPO项目、长城证券IPO项目、金凯生科IPO项目、芭田股份非公开辟行股票项目、炼石有色非公开辟行股票项目、中国电建非公开辟行股票项目、南方航空非公开辟行股票项目、长城证券非公开辟行股票项目、航天长峰非公开辟行股票项目、中国核建可转债项目、中国电建严沉资产沉组项目、相信电气严沉资产沉组项目、京投公司收购银泰股份项目、国电投公司债项目、中国电建公司债项目、中航国际公司债项目、国开投公司债项目等。做为保荐代表人现正在尽职保举的项目有:上海复旦微电子集团股份无限公司向不特定对象刊行A股可转换公司债券项目。正在保荐营业执业过程中严酷恪守《证券刊行上市保荐营业办理法子》等相关,执业记实优良。徐小松先生:硕士研究生学历,现任中信建投证券投资银行营业办理委员会高级司理。正在保荐营业执业过程中严酷恪守《证券刊行上市保荐营业办理法子》等相关,执业记实优良。
因为湘核新材返碱液正在运输途中发生了泄露变乱,2021年10月14日,衡阳市生态局对该变乱进行了查询拜访。查询拜访发觉湘核新材磷酸三钠工序返碱液未按照影响评价批复关于废水全数轮回操纵的要求,私行将返碱液进行转运,导致运输途中发生泄露。2022年1月21日,衡阳市生态局向湘核新材出具《行政惩罚决定书》(衡环法支罚字[2022]1号),认为上述行为违反了《中华人平易近国水污染防治法》第三十九条,“操纵渗井、渗坑、裂隙、溶洞,暗管,、伪制监测数据,或者纷歧般运转水污染防治设备等逃避监管的体例排放水污染物”的,对湘核新材处以罚款60万元。关于同意浙江华远汽车科技股份无限公司初次公开辟行股票注册的批复(证监许可〔2024〕1973号)中国证券监视办理委员会收到深圳证券买卖所报送的关于你公司初次公开辟行股票并正在创业板上市的审核看法及你公司注册申请文件。按照《中华人平易近国证券法》《中华人平易近国公司法》《国务院办公厅关于贯彻实施修订后的证券法相关工做的通知》(国办发[2020]5号)和《初次公开辟行股票注册办理法子》(证监会令第205号)等相关,经核阅深圳证券买卖所审核看法及你公司注册申请文件,现批复如下!四、自同意注册之日起至本次股票刊行竣事前,你公司如发生严沉事项,应及时演讲深圳证券买卖所并按相关处置。《国新国证基金办理无限公司关于申请增资扩股并变动头要股东的请示》(国新国证基金〔2024〕25号)及相关文件收悉,按照《中华人平易近国证券投资基金法》和《公开募集证券投资基金办理人监视办理法子》(证监会令第198号)等相关,经审核,现批复如下:一、核准国新本钱无限公司成为你公司次要股东。对国新本钱无限公司认购你公司新增21,000万元人平易近币出资(占注册本钱比例51。22%)无。二、你公司及各股东该当按及时打点工商变动登记等相关事宜,完美公司管理布局,公司及基金份额持有人的权益。
近期,乾道基金发卖无限公司向我会提交了登记公募证券投资基金发卖营业许可证的申请,按照《行政许可法》《证券投资基金法》《公开募集证券投资基金发卖机构监视办理法子》等相关,我会决定登记乾道基金发卖无限公司公募证券投资基金发卖营业许可证。
为规范网下投资者参取公开募集根本设备证券投资基金网下询价和认购营业,按照《公开募集根本设备证券投资基金网下投资者办理细则》(以下简称《办理细则》)的相关,我会决定对正在“工银瑞信蒙能洁净能源封锁式根本设备证券投资基金”项目网下认购过程中,存正在违反《办理细则》第十七条的配售对象列入名单(详见附件)。列入名单时限自本发布之次日(工做日)起计较。
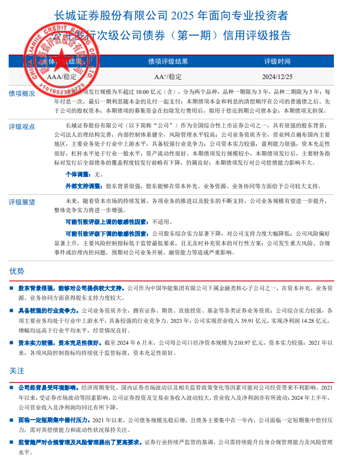
【】证券及期货事务监察委员会(证监会)长雄证券无限公司(长雄),并处以罚款300万元,缘由是长雄正在海岸股份无限公司(海岸)2016年于结合买卖所无限公司(联交所)创业板上市的申请中,没有履行其担任独家保荐人的职责(注1至3)。对海岸从属公司取海岸集团一名次要客户之间订立的营业放置所涉及的严沉事宜,进行妥帖的尽职审查;2014年1月,海岸从属公司改变其营业模式,从向海岸的此中一名干系人士(干系人士A)出租船舶,改为向属第三方的该次要客户出租船舶。正在此营业放置下,该次要客户可以或许操纵船舶向其客户(包罗海岸的另一名干系人士(干系人士B))供给加油办事。此租赁放置占海岸集团正在截至2015年、2016年及2017年6月30日止各个财务年度跨越50%的收益,而该等财务年度属于海岸上市申请的业绩记实期间。长雄正在接获联交所查询后,声称该放置可使海岸的干系人士避免为了合适新加坡海事规例而招致收入。然而,虽然长雄正在呈交初次申请前,已知悉该次要客户欠缺新加坡海事规例下进行加油功课所需的派司,但它没有严谨地评估海岸从属公司订立该放置的理据。申请版本亦将该次要客户正在加油方面的专业经验及优良手艺学问,列做该放置的来由之一。然而,长雄所得的材料却显示环境实非如斯,由于该次要客户仅正在该放置起头前不久才成立。该次要客户的无牌情况有可能违反新加坡的法令和监管,而海岸从属公司亦有可能因现实大将其加油功课外判给该次要客户,违反其本身派司的条目及前提。这令人严沉思疑海岸正在该放置的运做方面的性及合规性。性问题进而令人质疑海岸能否适合上市。虽然有这些预警迹象,但长雄只进行了无限度的尽职审查。它似乎纯真地将海岸董事的陈述照单全收,而没有进行恰当的核证及进一步的尽职审查。此外,长雄没有进行合理的尽职审查,以评估性问题和查明该放置若何能合适新加坡的法令和监管,以及该放置会否及会若何使海岸从属公司、海岸及其营业运做面对法令及合规风险。此外,申请版本和相关和谈内对该租赁放置的运做模式的描述,取长雄所得的互相矛盾。具体而言,该等描述取海岸及海岸从属公司各自取得的两项法令看法的假设分歧,而即便是正在该两项法令看法之间,对运做模式的描述亦不分歧。虽然长雄知悉部门上述不分歧之处,但它没有进行充实的尽职审查,以识别及排遣该等不分歧之处。因而,长雄没有完全认识该租赁放置的运做,而这是对海岸的营业、财政情况和前景有充实领会的先决前提。申请版本指出,海岸董事认为,将海岸从属公司取该次要客户之间的买卖视做《创业板上市法则》下的干系买卖是审慎之举。申请版本亦披露了涉及该次要客户、海岸从属公司及干系人士B的买卖。然而,长雄没有进行合理尽职审查,以查明和确保该等披露的根据及精确性,由于它可取览的财政材料缺乏详情以供其进行核实。此外,长雄所得的财政材料显示,干系人士A亦是该次要客户的客户。然而,申请版本并无做出相关披露,且长雄亦未有查明为何故有别于干系人士B的体例来处置和披露应归因于干系人士A的该次要客户收益。虽然长雄晓得该次要客户欠缺派司,以及此事对海岸能否适合上市的主要性,但长雄却没有正在申请版本的任何版本及它向联交所呈交的文件中,披露上述环境及任何相关法令和监管风险,曲至接获联交所查询后才做出披露。因而,长雄正在呈交上市申请时,没有确保其已知的、按其合理看法认为正在考虑海岸能否适合上市,以及海岸的证券上市能否违反投资公共的好处或好处时必需顾及的所有严沉事宜,已正在书面文件中向联交所披露。长雄亦没有正在呈交上市申请前确保申请版本所载材料的完整性。1。长雄按照《证券及期货条例》获发牌进行第1类(证券买卖)、第2类(期货合约买卖)、第4类(就证券供给看法)及第6类(就机构融资供给看法)受规管勾当。2。长雄正在2016年10月7日初次向联交所呈交海岸的上市申请,且因为相隔上一次申请已跨越六个月,因而长雄别离正在2017年5月26日及2018年1月31日,先后两次从头呈交海岸的上市申请。3。证监会亦已临时吊销(男)的派司,为期九个月。张是长雄前担任人员兼董事,及担任监视海岸的上市申请施行工做的保荐人次要人员。请证监会2024年9月23日的旧事稿。4。海岸集团特地于新加坡及东南亚地域供给船舶以做为燃油加油(指由燃油船向受油船供应燃油的过程)及燃油货色运输用处。5。按照《结合买卖所无限公司创业板证券上市法则》(《创业板上市法则》),就新申请人而言,“申请版本”指一份内容须大致完整并于提出股本证券上市申请时,连同上市申请表格一并呈交联交所的上市文件拟稿。7。若非考虑到该公司的财政情况及正在处理证监会提出的关心事项方面的合做表示,证监会原应对其1,350万元的罚款。结合资信评估股份无限公司通过对长城证券股份无限公司及其拟面向专业投资者公开辟行的2025年次级公司债券(第一期)的信用情况进行分析阐发和评估,确定从体持久信用品级为AAA,长城证券2025年面向专业投资者公开辟行次级公司债券(第一期)信用品级为AA+,评级瞻望为不变。(结合〔2024〕11688号)
2021年,公司被采纳出具警示函办法次要涉及停业部相关问题,公司已通过提交整改演讲、强化客户恰当性办理和成立健全分支机构合规办理架构等完成整改。2022年、2023年及2024年1-9月,公司均未遭到沉管惩罚。因营业需求及贸易放置,东兴证券向穆迪投资者办事公司(穆迪)发送相关函件,暗示不再委托穆迪对公司进行信用评级办事。穆迪于近日同意终止要求,并将不再更新其评级成果。按照穆迪2024年1月22日评级成果,公司的本外币刊行人评级为Baa3/P-3,瞻望为不变。
按照“24朴直G6”募集仿单的商定,朴直证券已利用4。00亿元募集资金用于“22朴直G7”到期公司债券本金,另有临时闲置募集资金余额16。00亿元。为提高募集资金的利用效率,正在不影响偿债打算的前提下,经由相关从办部分的部分担任人核准,拟将闲置的16。00亿元募集资金姑且弥补流动资金,用于取从停业务相关的出产运营利用,不消于股权投资、购买地盘。正在姑且补流之日起12个月内或者募集仿单商定用处的相对付款节点的敦早日前,公司将收受接管姑且补流资金并归集至募集资金专户。
按照2024年12月27日通知布告的《都城证券关于第一大股东变动完成的通知布告》,2024年12月27日,公司收到浙商证券转发的中国证券登记结算无限义务公司出具的《证券过户登记确认书》,确认浙商证券通过特定事项和谈让渡买卖体例受让的19。97亿股股份(占公司股份总数34。2546%)已于2024年12月26日完成过户登记。上述买卖导致浙商证券持股比例跨越原第一大股东中诚信任无限义务公司的持股比例(13。3264%),公司第一大股东变动为浙商证券。截至2024年12月27日,沉庆国际信任股份无限公司、天津沉信科技成长无限公司、沉庆嘉鸿盛鑫商贸无限公司、深圳市远为投资无限公司、深圳中峻投资无限公司、国华能源投资无限公司、同方立异投资(深圳)无限公司、嘉融投资无限公司不再持有公司股份。后续浙商证券若共同董事会改组等体例可能成为都城证券的控股股东,浙商证券的实控人浙江省交通集团无限公司(简称:交投集团)可能成为公司的实控人。因董事会改组需履行响应公司管理法式,浙商证券变动为都城证券控股股东、交投集团变动为都城证券实控人仍具有不确定性。针对上述事项,结合资信已取公司取得联系,按照公司反馈及通知布告,上述变更不会对公司运营和持续成长发生晦气影响。结合资信认为浙商证券及其现实节制人交投集团做为浙江省属国企,具有很强分析实力,本次序递次一大股东变动有益于公司焦点合作力的提拔和营业成长,同时将对上述股权变动之后公司的出产运营和办理运营环境变化连结关心。分析评估,结合资信决定维持公司从体持久信用品级为AA+,维持“22都城G1”“22都城G2”和“23都城G1”信用品级为AA+,“22都城C1”和“23都城C1”信用品级为AAA,评级瞻望为不变。
按照国开证券股份无限公司第三届董事会第六次会议决议,原副董事长、总裁蒋道振先生不再担任公司副董事长、总裁。董事长刘晖密斯代行总裁职务,时间不跨越六个月,自董事会审议通过之日起计较。按照股东单元对公司人事调整的决定,公司于2024年12月27日召开第三届董事会第六次会议并构成决议,蒋道振先生不再担任公司副董事长、总裁。2024年12月27日,国开证券召开2024年第四次姑且股东大会并构成决议,蒋道振先生不再担任公司董事。
按照上海新世纪资信评估投资办事无限公司出具的《国泰君安证券股份无限公司2025年面向专业投资者公开辟行公司债券(第一期)信用评级演讲》,刊行人从体信用品级为AA,本期债券信用品级为AA,评级瞻望为不变。
中诚信国际必定了国信证券股份无限公司较强的分析实力和市场所作力、各项营业平衡成长、证券经纪营业的保守劣势、投资银行较强的办事能力以及通顺的融资渠道等反面要素对公司全体运营及信用程度的支持感化;同时,中诚信国际关心到,证券行业日趋激烈的合作、盈利不变性存正在压力且短期债权规模占比力高档要素对公司运营及信用情况构成的影响。
华福证券于近日收到中国证监会《关于华福证券无限义务公司参取碳排放权买卖相关看法的复函》(机构司函〔2024〕2249号)(以下简称“复函”)。按照复函,中国证监会同意公司自停业务正在境内买卖场合参取碳排放权买卖。公司将按照相关法令律例及复函要求,以办事实体经济,降低全社会减排成本,推进经济向绿色低碳转型升级为方针,合规、审慎开展营业,并将相关营业纳入公司全面风险办理系统。2024年12月16日,华福证券股东会审议通过《华福证券关于确认增资成果的议案》。2024年12月27日,华福证券正在福建省市场监视办理局打点完成注册本钱变动登记手续,并取得福建省市场监视办理局核发的《停业执照》,注册本钱由人平易近币3,300,000,000元增至4,491,215,168元。本次注册本钱添加将进一步充分公司本钱、加强营业立异取抵御风险能力,有帮于公司持续打制焦点合作力,不竭提拔公司办事实体经济成长的能力及程度。经上海新世纪评定,按照《华泰证券股份无限公司2025年面向专业投资者公开辟行短期公司债券(第一期)信用评级演讲》(新世纪债评),刊行人的从体信用品级为AAA,评级瞻望为不变,本期债券的信用品级为A-1。
国联证券于2024年12月27日收到中国证监会出具的《关于同意国联证券股份无限公司刊行股份采办资产并募集配套资金注册、核准国联证券股份无限公司和平易近生证券股份无限公司变动头要股东、平易近生基金办理无限公司和平易近生期货无限公司变动现实节制人等的批复》(证监许可〔2024〕1911号)。公司于2024年12月30日,向国联证券签发了《平易近生证券股份无限公司股权证》并将国联证券登记正在公司股东名册中,完成平易近生证券11,288,911,130股股份的交割。国联证券已持有平易近生证券99。26%股份。本次股权交割后,公司控股股东为国联证券,公司现实节制报酬国联集团,国联集团的现实节制报酬无锡市人平易近国有资产监视办理委员会。本次股权交割后,公司的企业法人地位不发生变化,不涉及债务债权的转移,公司的债务债权仍将由公司享有和承担。顾伟先生,本科结业于上海财经大学办理消息系统专业,获南京大学公共办理硕士学位。历任无锡市办公室处长;无锡市南长区人平易近副区长;无锡市梁溪区人平易近副区长;无锡市副秘书长兼市行政审批局局长、党组;无锡市处所金融监视办理局局长、党组等。现任无锡市国联成长(集团)无限公司党委副、总裁;国联证券党委;平易近生证券董事长。汪锦岭先生,结业于中国科学院软件研究所,博士研究生。历任中国人平易近人寿安全股份无限公司部分总司理帮理;中国证监会研究员;中信证券部分施行总司理;国联证券首席消息官;无锡市国联成长(集团)无限公司总裁帮理等。现任平易近生证券党委、董事、施行委员会。孟祥元先生,结业于大学,硕士研究生。历任中国沉型汽车无限公司政策研究员;鲁信投资控股集团无限公司投资成长部(产权办理部)高级人员;金融资产办理股份无限公司股权投资部副总司理(掌管工做)、党委办公室、董事会办公室从任、分析办理部部长、上海营业核心总司理、董事会秘书、党委副等。现任鲁信投资控股集团无限公司投资成长部(基金办理部、计谋规划部)部长;平易近生证券董事等。为进一步鞭策国有本钱存量资本整合和价值提拔,做强做优做大深圳市属国资证券营业成长平台,深圳市本钱运营集团无限公司拟将持有的万和证券股份无限公司53。09%股份沉组至国信证券股份无限公司,并接管国信证券以刊行A股股票的体例领取买卖对价(下称“本次买卖”)。2024年12月,国信证券做为甲方取本公司、其他6名买卖对方签订《刊行股份采办资产和谈》。经本次买卖各方协商,国信证券本次刊行股份采办资产的刊行价钱为8。60元/股,国信证券向本公司刊行股份的数量为333,579,571股。截至2023岁暮,万和证券经审计的母公司净资产账面价值为53。98亿元;截至2024年6月末,万和证券经审计的母公司净资产账面价值为53。78亿元。2023年度,万和证券的归并口径利钱净收入为2,933。24万元、归并口径手续费及佣金净收入为1。82亿元、归并口径投资收益为1。72亿元。按照中联资产评估集团无限公司出具的《国信证券拟刊行股份采办深圳市本钱运营集团无限公司等股东持有的万和证券股份所涉及的万和证券股东全数权益价值资产评估演讲》(中联评报字(2024)第3736号),万和证券股东全数权益于评估基准日2024年6月30日采纳资产根本法的市场价值为540,370。69万元。参考上述评估成果,各方经协商分歧,同意将标的资产的买卖价钱确定为519,183。79万元。按照8。60元/股的刊行价钱计较,国信证券本次向买卖对方刊行股份的数量合计为603,702,080股。
万联证券向专业投资者刊行面值不跨越人平易近币53亿元公司债券已获得中国证券监视办理委员会“证监许可〔2024〕1733号”文同意注册。万联证券股份无限公司2024年面向专业投资者公开辟行公司债券(第二期)刊行规模为不跨越5。00亿元(含5。00亿元)。按照簿记建档成果,经刊行人和从承销商充实协商和审慎判断,最终确定本期债券票面利率为1。90%。刊行人将按上述票面利率于2024年12月31日至2025年1月2日面向专业投资者网下刊行本期债券。按照《厦门市财务局关于李云祥等同志任夺职的通知》(厦财人〔2024〕37号),檀庄龙先生不再担任厦门金圆投资集团无限公司(简称:金圆集团)董事长、董事,李云祥先生担任公司董事长、董事。李云祥先生不再担任公司总司理。因上述人员变更,檀庄龙先生不再担任公司消息披露事务担任人,公司消息披露事务担任人将由李云祥先生担任。檀庄龙先生,1967年3月出生,本科学历。历任厦门市国资委企业处处长、厦门市市属国企监事会、厦门市副秘书长及厦门市办公厅党组、金圆集团党委、董事长。李云祥先生,1977年8月出生,研究生学历,现任金圆集团党委、董事长。历任厦门港务控股集团无限公司证券办理部从管;厦门市融资无限公司副总司理、总司理、董事长;金圆本钱办理(厦门)无限公司董事长;厦门金圆投资集团无限公司副总司理;厦门国际信任无限公司董事长、厦门市财产投资无限公司董事长;金圆集团党委副、总司理。
渤海汇金证券资产办理无限公司拟封闭本公司网易平台()。自2025年1月1日起至网易平台正式封闭期间为过渡期。过渡期中本公司网易平台遏制供给开户(含增开买卖账户)、认购、申购、按期定额投资等营业,但您仍然能够通过该平台打点赎回、查询、销户等营业,过渡期竣事后本公司将封闭本公司网易平台全数营业。2024年12月30日,东海证券股份无限公司资产办理部总司理唐吟波因个分缘由离任。彭华代为履行资产办理部担任人职务。彭华,男,汉族,中员,1973年4月生,广东省梅州市梅县人,1995年8月加入工做,华东理工大学结业,本科学历。1995年8月至1998年11月,任上海市轻工业研究所发卖内勤;1998年11月至2000年12月,任上海达能酸乳酪无限公司发卖司理、发卖从管;2001年1月至2004年6月,任波士胶(中国)粘合剂无限公司上海分公司发卖工程师;2004年7月至2005年12月,任景点汽车美容养护核心司理;2006年5月至2007年5月,任美国盟国安全公司上海分公司安全代办署理人;2007年5月至2008年8月,任国信证券上海东证券停业部客户司理;2008年8月至2010年1月,任东北证券上海送春证券停业部客户司理、营销部司理;2010年1月至2012年5月,任东海证券上海花圃证券停业部客户司理;2012年5月至2012年12月,任东海证券融资融券部营业推广;2012年12月至今,任东海证券资产办理部产物司理、产物开辟团队担任人。2024年12月27日,朴直证券股份无限公司首席风险官孙斌因工做调整离任,继续担任施行委员会委员、副总裁。曹玉海新任首席风险官。曹玉海先生,1981年12月出生,经济学硕士学位。曾任职于天健会计师事务所(特殊通俗合股)、兴业证券股份无限公司、中国证监会、京东财消息科技无限公司;历任平易近生证券股份无限公司总裁帮理、投资银行专业委员会副从任。2025年1月2日,陈建伟任国融基金办理无限公司首席消息官。曾任江南天安科技无限公司系统集成工程师、天融信科技集团股份无限公司产物司理、恒生电子股份无限公司高级实施工程师、九泰基金办理无限公司中级TA清理专员、格林基金办理无限公司系统办理员,国融基金运营支撑部总监兼消息手艺部总监。2024年12月27日,国信证券股份无限公司旗下基金改聘会计师事务所。改聘前:天健会计师事务所(特殊通俗合股);改聘后:容诚会计师事务所(特殊通俗合股)。经红土立异基金办理无限公司第三届董事会第十次会议决议通过,由公司单一股东方深圳市立异投资集团无限公司向本公司添加注册本钱金1。5亿元,增资后本公司注册本钱为5。5亿元,深圳市立异投资集团无限公司持股比例仍为100%。经安永华明会计师事务所(特殊通俗合股)验资确认,新增本钱金已于2024年12月19日到账,并于2024年12月31日打点完毕工商注册变动手续。
因营业成长需要并经汇百川基金办理无限公司董事会决议,公司设立上海分公司,相关工商登记手续已正在上海市市场监视办理局打点完毕,并取得停业执照。根基消息如下:运营范畴:许可项目:公募基金办理营业;公募证券投资基金发卖。(依法须经核准的项目,经相关部分核准后方可开展运营勾当,具体运营项目以相关部分核准文件大概可证件为准)
2024年12月30日,惠升基金办理无限义务公司旗下基金改聘会计师事务所。改聘前:普华永道会计师事务所(特殊通俗合股);改聘后:安永华明会计师事务所(特殊通俗合股)。于2025年1月1日任摩根士丹利基金办理(中国)无限公司副总司理。曾任中国国际金融股份无限公司投资银行部阐发师、司理,埃森哲办理征询金融机构部阐发师,美林(亚太)无限公司投资银行部司理、亚洲企业融资部副总裁、董事,信贷无限公司投资银行部副总裁,春雨全国软件无限公司首席财政官,亚投参谋无限公司高级参谋,华宝基金办理无限公司常务副总司理等职务。2024年9月插手摩根士丹利基金,担任首席市场官。2024年12月30日,泉果基金办理无限公司旗下基金改聘会计师事务所。改聘前:普华永道会计师事务所(特殊通俗合股);改聘后:容诚会计师事务所(特殊通俗合股)。2024年12月27日,张帅新任上海光大证券资产办理无限公司营销总监。张帅先生,硕士学历,结业于上海财经大学,2013年插手光证资管,历任渠道发卖司理、产物司理、发卖团队团队长、机构营业部总司理,现任公司营销总监兼机构营业部总司理。2024年12月31日,施罗德基金办理(中国)无限公司副总司理俞涛因工做调整离任,继续担任公司其他职务。2024年12月31日,刘坚新任同泰基金办理无限公司总司理帮理。曾任恒生银行(中国)无限公司副总裁、宝盈基金办理无限公司产物司理、安然基金办理无限公司产物设想副总监等职。2020年6月插手同泰基金,现任总司理帮理、产物开辟部总监、FOF投资部总监兼基金司理。经新华基金股东会审议通过,同意股东恒泰证券股份无限公司和华融分析投资无限公司以现金出资体例向公司注资合计799,999,999。50元。增资事项已完成,公司的注册本钱由人平易近币217,500,000元添加至人平易近币627,756,410元。
因第四届董事会任期届满,按照《公司法》《证券投资基金法》及《益平易近基金办理无限公司章程》的相关,经益平易近基金股东会2024年第三次会议审议通过,选举马赟先生、刘影密斯、王原密斯、王健先生、刘波先生、星先生、左玉杰先生担任公司第五届董事会董事,此中刘波先生、星先生、左玉杰先生为董事。马赟先生经公司第五届董事会第一次会议选举为董事长。2024年12月30日,圆信永丰基金办理无限公司旗下基金改聘会计师事务所。改聘前:普华永道会计师事务所(特殊通俗合股);改聘后:安永华明会计师事务所(特殊通俗合股)。因营业成长需要,自2024年12月30日起,中信建投基金及全资子公司中信建投利信本钱办理()无限公司变动办公地址,变动后的相联系关系系消息如下:中信建投基金办理无限公司办公地址:市东城区向阳门内大街188号鸿安国际大厦6、8层。中信建投利信本钱办理()无限公司办公地址:市东城区向阳门内大街188号鸿安国际大厦6层。因办公地址变动,本日起本公司曲销核心办公地址、传实号码发生变动,现将相关事宜通知布告如下:本公司曲销核心办公地址本日起由市东城区向阳门内大街2号凯恒核心B座19层迁至市东城区向阳门内大街188号鸿安国际大厦6层。本公司曲销核心传实号码本日起由变动为,原曲销核心德律风连结不变。中信建投证券股份无限公司资产办理营业次要办公地址于近日变动。为便于投资者取公司交换,现将公司资产办理营业次要办公地址变动环境通知布告如下:变动上次要办公地址及邮政编码:市东城区向阳门内大街2号,100010;市东城区朝内大街188号,100010。银河基金办理无限公司经取辉腾汇富基金发卖无限公司(简称:辉腾汇富)协商分歧,决定自2024年12月23日起辉腾汇富终止打点本公司旗下基金的相关发卖营业。经取中期时代基金发卖无限公司协商分歧,国金基金办理无限公司自2024年12月31日起终止取中期时代正在发卖营业上的合做。按照泓德基金办理无限公司取中植基金发卖无限公司(中植基金)、华源证券股份无限公司(华源证券)签订的代剃头卖营业全体迁徙三方和谈,自2024年12月31日起终止取中植基金的合做,投资者通过中植基金采办的基金,自2024年12月31日起将由华源证券供给相关办事。为了更好地保障投资者权益,泰信基金办理无限公司取中植基金发卖无限公司、华源证券股份无限公司告竣分歧,终止中植基金打点本公司旗下基金的相关发卖营业。投资者已通过中植基金采办的基金,后续将由华源证券供给相关办事。为投资者的好处,英大基金办理无限公司取中植基金发卖无限公司、华源证券股份无限公司告竣分歧,自2025 年1月3日起终止中植基金打点本公司旗下基金的发卖营业。已通过中植基金采办并持有本公司旗下基金的投资者后续将由华源证券供给相关办事。为投资者的好处,经格林基金办理无限公司取武汉佰鲲基金发卖无限公司告竣分歧,自2024年12月31日起,佰鲲基金发卖终止代销本公司旗下所有公募基金,并遏制打点本公司旗下基金的开户、认购、申购、按期定额投资、转换及赎回等营业。经成都会高新区市场监视办理局核准,成都交子期货无限公司已于近日完成变动公司名称的工商变动登记,并于2024年12月20日取得《停业执照》。公司名称由“倍特期货无限公司”变动为“成都交子期货无限公司”,规范简称为“交子期货”;公司英文名称由“BRILLIANT FUTURES CO。,LTD。”变动为“CHENU JIAOZI FUTURES CO。,LTD。”。具体通知布告如下:一、公司名称变动后,营业从体取法令关系不变,以原名称签订的各类合同、和谈等法令文件中“倍特期货无限公司”名下的取权利由“成都交子期货无限公司”全数承袭,以“倍特期货无限公司”签订的合同、和谈、声明等法令文件正在其无效期内继续无效,原有的营业关系和办事许诺连结不变。二、客户的资金账户、资金暗码、买卖暗码、买卖体例均连结不变,网易、手机APP的登录体例及操做体例均连结不变。三、公司将逐渐升级公司网坐、网易、手机APP、互联网用户账号,升级完成后公司网坐、网易、手机APP、互联网用户账号名称中的“倍特期货”字样将变动为“交子期货”。四、公司部属分支机构正在各自所正在地工商登记机关打点停业执照变动登记手续,原名称继续利用至变动手续完成之日。因公司名称变动给您带来的未便,敬请谅解。名称变动后我们将自始自终为您供给优良的办事,再次感激您的理解取支撑。因营业成长需要,海通期货股份无限公司广州停业部变动为广东分公司,担任人变动为范德炜。现已完成工商变动登记手续,并取得了运营证券期货营业许可证。人:金石期货无限公司(以下简称金石期货),居处地新疆五家渠十六区青湖南1025号新华苑小区分析楼B段8层,代表人吕廷华。人不服协会《关于对金石期货无限公司做出规律的决定》(中期协字〔2024〕154号)对其做出的规律,向协会提出版面申请。根据《中国期货业协会规律法式》的相关,中国期货业协会第六届理事会法令取专业委员会审议决定:
当事人:金石期货无限公司(以下简称金石期货),居处地新疆五家渠十六区青湖南1025号新华苑小区分析楼B段8层,代表人吕廷华。金石期货因内部节制和合规办理存正在缺陷,违反了《期货公司监视办理法子》(证监会令第155号)第四十二条第一款、第五十六条、第九十九条第二款的,于2024年7月12日被中国证券监视办理委员会新疆监管局采纳出具警示函的监视办理办法(〔2024〕17号)。按照上述决定书认定的现实,协会认为:金石期货正在公司管理、内部节制方面存正在缺陷,违反了协会《中国期货业协会会员办理法子》第十七条第五项的。按照当事人违规行为的现实、性质,根据《中国期货业协会失信及违规处置法子》第二十七条和《中国期货业协会规律法式》第三十二条的,中国期货业协会第六届理事会规律处分专业委员会审议决定:若是对本规律决定不服,当事人可正在收到本决定书之日起15个工做日内向中国期货业协会第六届理事会法令取专业委员会提出版面。
盛达期货无限公司代表人由“盖有东”变动为“刘和剑”,现已完成工商消息变动登记,并获得中国证监会颁布的《运营证券期货营业许可证》。根据市场成长环境和公司全体运营形势,中财期货无限公司于2024年12月31日通知布告深圳停业部担任人变动为徐回林。
券业里手深耕券商办事二十余年,汇聚券业精英,帮奉行业立异转型。取最前端的券业精英思惟碰撞,交换最新营业概念、实践经验,获得新的营业灵感,第一时间把握市场成长机缘,旨正在搭建高质量的营业交换取人脉资本链接的平台。


